收藏本站 劰载中...网站公告 | 吾爱海洋论坛交流QQ群:835383472

多个海洋国家实验室“预备队”名单来了,有你熟悉的吗?

[复制链接]
在我国科技领域的最顶峰,一条全新的赛道,正在悄然开启。
今年1月1日,新修订通过的《科学技术进步法》正式实施。在这部象征着国家科技创新体系的最新顶层设计的法典中,国家实验室首次作为国家战略科技力量的重要组成部分被提到,且居于第一位。
国家实验室“预备队”,来了!近年来,各类「省实验室」正在全国各地如雨后春笋般涌现,它们的目标只有一个:国家实验室。作为当前中国实验室体系中等级最高、数量最少、投资最大的实验室,国家实验室已然成为战略资源高度集中的“兵家必争之地”。
0 ?5 M! h4 C6 d; Q8 j7 w8 A  n4 D9 h% Q
截至2022年4月,全国各地已有近百家“省实验室”正式揭牌或启动筹建,其中有超过50%依托高校筹建
其中多个涉海:
东海实验室(筹)、太湖实验室、云龙湖实验室、广州海洋实验室、南方海洋实验室、湛江湾实验室、东湖实验室;
此外还有,已经试点的海洋类国家实验室的青岛海洋科学与技术试点国家实验室。
近日,深圳也提出建设“海洋科学与技术国家实验室”。
具体如下:
c22a8e2f306dbf0ff7ba06d843a15b83.png
6331ba66de59ebd6ef47a07a17f155c4.png
& \1 h! K" j+ t( G
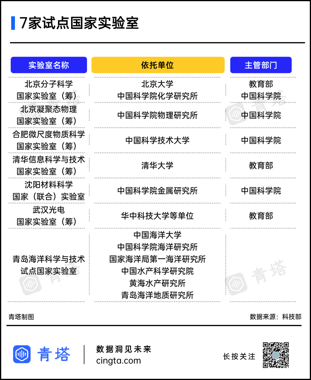
作为中国科研体系中最高级别的存在,1980年代至1990年代,中国已分别建立了三个国家实验室:依托中国科学技术大学在合肥建立的国家同步辐射实验室依托中国科学院高能物理研究所建立的北京正负电子对撞机国家实验室,依托中国科学院近代物理研究所在兰州建立的兰州重离子加速器国家实验室三大国家实验室分别对应中国第一台以真空紫外和软X射线为主的专用同步辐射光源、中国第一台高能粒子加速器北京正负电子对撞机(BEPC)、中国第一台大型重离子加速器系统兰州重离子加速器(HIRFL)等三大“大科学”装置。此后,2000-2013年间,科技部又相继批准了北京分子科学国家实验室等7个试点国家实验室。然而由于经验缺乏、投入大、管理难和运行复杂等诸多原因,试点国家实验室在筹建之后遭遇“愁建”,“筹”字迟迟难以去除。9 S! M8 h# `( m  E
6913030582d17631842a49971525e51d.png
: X. ]0 t( Z3 {0 U8 Z% m  t( P; K8 \4 z
2017年,国家实验室建设工作有了新的起点。科技部发文《关于批准组建北京分子科学等6个国家研究中心的通知》,除青岛海洋科学与技术国家实验室外,其余6个试点国家实验室转为“国家研究中心”。去年3月,《2021年政府工作报告》中宣布我国已“成功组建首批国家实验室”,并将引领“战略科技力量”的使命赋予国家实验室。面向国家重大战略需求和未来科技发展的战略制高点,在国家科技创新基地建设中发挥引领作用——这一重要历史角色注定将由“国家实验室”来扮演。从摸索与革新中一路走来,我国布局和建设国家实验室的决心愈加坚定。2018年5月22日,科技部提出:“以国家实验室为引领布局国家战略科技力量,先行组建量子信息科学国家实验室,启动重大领域国家实验室的论证组建工作”。28日,习近平在中国科学院第十九次院士大会、中国工程院第十四次院士大会上强调:“要高标准建设国家实验室,推动大科学计划、大科学工程、大科学中心、国际科技创新基地的统筹布局和优化”。2019年1月,科技部强调,要“强化国家战略科技力量。围绕国家重大战略需求,抓紧布局国家实验室,形成国家创新体系的核心龙头”。2021年3月,我国国民经济和社会发展第十四个五年规划和2035年远景目标纲要正式发布。其中,第四章“强化国家战略科技力量”第一节强调,将聚焦量子信息、光子与微纳电子、网络通信、人工智能、生物医药、现代能源系统等重大创新领域组建一批国家实验室,重组国家重点实验室,形成结构合理、运行高效的实验室体系。随着建设国家实验室正式写入《科学技术进步法》,各省市愈加干劲十足,纷纷落子布局。接下来,新一轮国家实验室建设成效如何,下一批国家实验室又将花落谁家,让我们拭目以待。
回复

举报 使用道具

相关帖子

全部回帖
暂无回帖,快来参与回复吧
懒得打字?点击右侧快捷回复 【吾爱海洋论坛发文有奖】
您需要登录后才可以回帖 登录 | 立即注册
红色必胜
活跃在2026-4-5
快速回复 返回顶部 返回列表