收藏本站 劰载中...网站公告 | 吾爱海洋论坛交流QQ群:835383472

深海碎屑岩层序地层学50年(1970—2020)重要进展

[复制链接]
深海碎屑岩层序地层学50年(1970—2020)重要进展
龚承林1,2,Steel Ronald J.3,彭旸2,王英民2,李东伟2
1.油气资源与探测国家重点实验室(中国石油大学(北京)), 北京 102249
2.中国石油大学(北京)地球科学学院, 北京 102249
3. Department of Geological Sciences, Jackson School of Geosciences, University of Texas, Austin, Texas 78712, USA
2 y/ P- `  `3 }. u1 [1 z& a- G% K3 J
摘要
: _% q- D7 T2 C1 W3 a: p0 B% d( A% D
层序地层学是当前地球科学研究颇为关注的领域,被广泛应用于沉积盆地分析和油气勘探。碎屑岩层序地层学理论方法源于海相盆地,是在被动大陆边缘油气勘探实践的基础上凝练而来的,至今已经历了约50年的发展历程。本文梳理了深海碎屑岩层序过去50年发展历程中的重要进展(包括1970—2000年的经典海相碎屑岩层序地层学、2000—2010年的陆架边缘层序地层学研究和2010—2020年的海相碎屑岩层序地层学标准化);讨论了当前深海碎屑岩层序地层学研究的热点领域。
关键词:深海碎屑岩;层序地层;深水沉积;重要进展

7 ]3 P7 B( T% m  i" z5 Z- g
0  引言
" w4 ]' f. `2 o& M% F
层序地层学是指研究以不整合面或与之相对应的整合面为界的、重复的、有成因联系的年代地层框架内的岩石关系为主要内容的一门学科[1]。它的诞生可以追溯到20世纪60年代,前美国地质学会主席Laurence L. Sloss教授发表在GSA Bulletin第74期的学术论文中首次使用了“层序”一词;它被定义为“以不整合面或与之相对应的整合面为界的地层单元”[2](图1)。上个世纪70年代,美国石油地质协会编辑出版了Seismic Stratigraphy: Application to Hydrocarbon Exploration一书[3-4],它标志着地震地层学的诞生和层序地层学的奠基。上个世纪80年代,美籍巴基斯坦裔地质学家Bilal U. Haq提出了第二代全球海平面变化曲线[5],次年美国沉积地质学协会编辑出版了Sea⁃level changes: An integrated approach一书,认为层序的发育演化主要受控于如图2所示的全球海平面变化[6];这标志着地震地层学正式发展演化为层序地层学。层序地层学与地震地层学的主要区别有二[1]:首先,层序地层学除了应用地震资料外,还综合利用钻测井资料、岩心、露头和古生物资料;其次,层序地层学提出了准层序、准层序组、体系域和I型以及II型层序的概念(图1)。
27abc1cbbed2d8dca8285a5dea969370.jpeg
图1  深海碎屑岩层序地层学发展演化“时间轴”
层序地层学自提出以来,作为一种地学理论得到了地质学家的广泛认可,产生了一系列重要学术成果;作为一种新的盆地分析方法,在地层格架对比、沉积矿产预测和古地理重建等方面得以广泛推广和应用,取得了巨大的经济效益[1,7-16]。
本文无意就层序地层学作全面论述,仅聚焦在深海碎屑岩层序地层学这一领域,就该领域内的代表性研究成果和笔者的思考作简要讨论。
1  经典海相碎屑岩层序地层学(1970—2000)
层序地层学发展至今,在理论上形成了三分层序模式、四分层序模式、成因层序模式、海进—海退层序模式、自旋回层序模式和滨线迁移轨迹法(图1)。这些层序理论和方法大多强调海平面或相对海平面下降能够驱使河口向外陆架迁徙驻留,进而将河流所携带的粗碎屑颗粒搬运卸载到陆坡深水区。
1.1  三分层序模式
1.1.1  成果与认识
20世纪70年代,Exxon公司为了提高大陆边缘海相碎屑岩地层的探井成功率,通过二维地震数据研究发现可以利用地震反射接触关系来预测烃源岩、储集层和盖层的发育展布,进而建立了地震地层学(I型沉积层序)[3-4]。在此基础上,Exxon公司研究人员认识到如图2所示的海平面变化控制了粗碎屑颗粒向深水区的搬运与配给,提出了沉积层序(是一套相对整合的、以不整合面和与之可对比的整合面为界,成因上有联系的地层单元)的概念和理论体系[4]。沉积层序主要有两种模式(I型和II型沉积层序),其中I型沉积层序适用于当海平面下降到陆架坡折之下的层序地层学研究,相应发育低位(LST)、海侵(TST)和高位(HST)三个体系域(图3)[3-4,17];而II型沉积层序适用于当海平面未能下降到陆架坡折之下的层序地层学研究,相应发育陆架边缘(SMST)、海侵(TST)和高位(HST)三个体系域(图3)[6,17-18]。
e9860a42c4bf6bf1078e32f19d947bf8.jpeg
图2  寒武纪以来全球海平面变化及其所对应的板块演化和气候演变(据van Wagoner et al.[6]修改)
0884888167a4ed980f5269295e673920.jpeg
图3  (a)不同层序模式的体系域分类方案及其与基准面变化事件和深水沉积发育演化的成因关联(LST = 低位域,TST = 海侵体系域,HST = 高位域,SMST = 陆架边缘体系域,FST = 下降体系域,TST = 海进体系域和RST = 海退体系域)(据Catuneanu et al.[13]);(b)来自墨西哥湾顺物源方向的地震剖面示意了不同类型的层序单元及其所对应边界的剖面地震反射特征(FR = 强制海退,LNR = 低位正常海退和T = 海侵)(据Catuneanu et al.[13])
除了I型和II型沉积层序模式外,van Wagoner et al.[6,18]提出了将层序界面以及与之可对比的整合面CC**放置于强制海退结束(亦即海平面下降到最大点)所对应的界面处。这一整合面CC**的剖面地震反射特征如图3b所示,其被后续的四分层序模式所采纳[19]。沉积层序模式强调:海平面下降(低位期)导致河口能够与峡谷头部相邻或相接,形成通畅的河流—深水沉积物分散路径,进而向盆地深水区搬运配给粗碎屑颗粒;而当海平面上升时,低位期通畅的河流—深水沉积物分散路径会“切断”,从而使得粗碎屑颗粒主要堆积在陆架浅水区、而陆坡深水区以泥质沉积为主(图4a)[3-4,17]。
6933589d064a247724ec2673c9b595f7.jpeg
图4  三分层序模式(a)与四分层序模式(b)对比图(据Vail et al.[4], Posamentier et al.[17]以及Hunt et al.[19]修改)
1.1.2 进步与挑战
经典的三分层序模式被广泛用于研究等时地层格架内河流—浅海—深水沉积特征的发育演化与相带展布,进而可用于预测储集层和盖层的发育分布(图4a)。三分层序模式在海相碎屑岩油气勘探中(如西非和墨西哥湾等典型被动大陆边缘)得到了广泛证实,取得了巨大的经济效益[20-21]。然而,三分沉积层序模式也颇具争议,具体体现在如下三个方面。
其一,Exxon沉积层序模式将如图2所示的全球海平面变化作为其“理论基石”,但由于存在局部的构造作用导致不同盆地间的海平面变化曲线无法跨盆地进行对比,因而全球性海平面变化曲线作为层序划分对比标尺一直饱受诟病且颇具争议[22-25]。
其二,Exxon沉积层序模式将海平面开始下降作为层序界面(图3中的整合面CC*),这就造成在外陆架—陆坡深水区,层序界面常常表现为整合面、而非不整合面(图4a);进而给沉积层序的工业化应用带来不必要的“困扰”[19]。
其三,沉积物供给的变化也可以形成不同的地层叠置样式乃至是层序界面;但Exxon三分层序模式对沉积物供给没有引起足够重视[25-27]。
1.2 四分层序模式
1.2.1 成果与认识
Exxon三分层序模式在外陆架区的层序界面(图3b中的整合面CC*)常因表现为整一界面而难以识别,Hunt et al.[19]在该层序模式的基础上,提出了下降体系域(FST)的概念和四分层序模式。具体来说,下降体系域以强制海退开始所形成的界面为底、以强制海退结束所形成的界面为顶(图3);进而将一个层序进行四分为低位域(LST)、海侵域(TST)、高位域(HST)和下降体系域(FST)。相较于经典的三分沉积层序模式(图4),四分层序模式所进行的“变革”有三。
第一,四分层序模式将层序界面从强制海退的开始推移至强制海退的结束(图3)[19,25]。彼时,海平面下降到最低点、海退达到最剧,层序界面的不整合面规模也就相应达到最大;故更容易识别和对比(图3,4b)。
第二,三分层序模式中的低位域(图4a中的LST)被划分为两个新的体系域,亦即如图4b中的下降体系域(FST)和低位域(LST)。
第三,四分层序模式将深水区的层序界面放置于下降体系域期所形成的海底扇之上(图4b);而三分层序模式将深水区的层序界面放置于低位期所形成的海底扇之下(图4a)。
利用四分层序模式和井—震结合的手段开展层序划分对比的经典地质实例如图5所示,在两个三级层序(SQ13.8和SQ14.8)的最大海泛面(MFS)所界定的地层序列里识别了如图3所示的不整合面C**、整合面C*、MFS和最大海退面(MRS)。“不整合面C**、整合面C*、MFS和MRS”吻合经典Exxon的沉积层序理论中所提出的地震反射终止关系(图3b、图5a)。以这些重要地质界面为界,将时间间隔为一个百万年的中中新统(14.8~13.8 Ma)划分为四个体系域(HST、FST、LST和TST)[28]。
9931e928964330a2280de485fdfb23b0.jpeg
图5  区域地震剖面(a)及其连井沉积相对比剖面(b)描绘了中中新世珠江口陆架边缘—深水沉积体系四分层序构型及层序界面特征
1.2.2  进步与挑战
四分层序模式将层序界面放置于海平面下降达到最大、海退达到最剧所形成的界面处,进而将一个层序划分为四个体系域(FST、LST、TST和HST)(图4)[19,25]。四分层序模式首次将体系域分布与相对海平面变化相结合,认识到相对海平面(绝对海平面和构造)是控制层序形成的驱动机制。四分层序模式将体系域与特定的成因单元、基准面变化事件相联系:下降体系域(FST)、低位体系域(LST)、海侵体系域(TST)和高位体系域(HST)分别与强制海退、低位正常海退、海侵以及高位正常海退相对应[13,29]。目前,四分层序模式已被国际学界和油气工业界所认可,广泛用于海相碎屑岩地层的层序研究和海底扇发育分布的预测中(Hunt & Tucker changed Exxon’s 3 systems tracts to 4, and they placed SB above FSST and not below. Most agreed.)(据Ronald J Steel教授的口头交流)。
1.3  成因层序模式
1.3.1  成果与认识
无论是三分层序模式亦或四分层序模式均严重依赖地震资料识别层序界面[3-4,17,19]。然而,在深水沉积环境中常常因缺少暴露剥蚀而不具有不整合识别标志,且当仅有钻测井资料而缺少地震资料时;往往难以利用三分或四分层序模式开展层序划分对比[30]。针对这一“瓶颈”,美国德州大学奥斯汀分校William E. Galloway教授于1989年提出了成因层序理论体系,它被定义为“是一套由相对整合的,彼此有成因联系的地层组成的,顶底以最大洪泛面为界的地层单位”(图3)[30]。成因层序将一套层序划分为三个体系域:高位体系域、低位体系域(进一步细分为早期的低位扇和晚期的低位楔)和海侵体系域(图3)[30]。相较于经典的三分和四分层序模式,成因层序模式所进行的“改良”有三。
首先,经典的Exxon沉积层序模式强调海平面变化是形成不同的沉积体系域的主控因素[4,6];而成因层序模式沿用了Frazier[31]的观点,强调一个沉积层序是“沉积物供给、构造升降和海平面变化”综合作用的结果[30]。
其次,经典的三分和四分层序模式分别以强制海退开始和结束所形成的不整合面及其所对应的整合面为层序边界[4,6];而成因层序模式以最大洪泛面为层序边界[30]。
最后,Exxon沉积层序模式强调“快速的海平面下降到陆架坡折之下、造成峡谷水道的侵蚀下切和粗粒沉积物输送”是形成海底扇的主要成因[3-4,17]。然而,成因层序模式认为海底扇是沉积物供给、盆地水动力条件、海底地貌和基准面综合作用的结果,可以形成于一个层序的任何时期[30]。
1.3.2  进步与挑战
成因层序模式和观点得到人们的广泛赞同,主要原因有三。
首先,最大海泛面代表相对广泛的连续沉积面,其在测井响应特征上,常常表现为“高伽马—低电阻的泥脖子”;在地震反射特征上,常常表现为“区域稳定、连续的强振幅反射”(典型剖面地震反射特征见图5)。因而,最大洪泛面是最好的等时面,更加吻合年代地层对等时界面的要求;也更易区域追踪对比[29]。
其次,最大海泛面标志着海退与海侵的转变,岩性上具有明显的沉积响应特征;故而,易于在盆地范围内进行区域识别对比[30]。
最后,成因层序强调海底扇可以形成于一个层序的任何时期、突出了事件沉积(沉积物重力流)的重要性,认为海底扇是沉积物供给、盆地水动力条件、海底地貌和基准面综合响应[30]。因而,更加吻合真实地质情况。
1.4  两分(海进—海退)层序模式
1.4.1  成果与认识
Exxon沉积层序模式认为层序界面为浅水暴露剥蚀所形成的不整合面和与之可对比的深水整合面,故层序界面所对应的整合面在深水环境中常常因无明显的岩性变化而难以识别[32]。针对这一难题,加拿大地调局Ashton F. Embry博士在研究加拿大北极群岛三叠纪海平面变化时,将“海进—海退”旋回的概念与层序格架的划分对比结合起来[33],并于1992年正式提出了海进—海退层序模式[34]。海进—海退层序模式以最大海退面(MRS)和最大海泛面(MFS)为界将层序划分为海退体系域(RST)和海侵体系域(TST)(图3)。
1.4.2 进步与挑战
相较于Exxon沉积层序模式,海进—海退层序模式的进步有二。
第一,海进—海退层序模式不再强调全球性海平面变化对层序发育演化的控制作用,以最大海退面和最大海泛面为界将一套层序分为海进和海退两个体系域,分别反映岸线向陆地和向盆地方向迁移时所形成的地层[34]。
第二,最大海退面和最大海泛面在地震、露头及岩心上易于识别,从而更有利于进行层序界面的划分对比[29]。
1.5  下降体系域两分层序模式
1.5.1  成果与认识
中中新世珠江陆架边缘—深水沉积体系DionisosFlow正演模拟结果揭示,海平面下降速率“缓慢下降→快速下降”之间的突变处发育一地质界面;这一界面被定义为“下降体系域内部分界面”(图6)。下降体系域内部分界面将下降体系域分割为“早期和晚期”两个阶段,分别对应海平面变化曲线上下降体系域期与同期平均海平面的交汇处(图3a、图5)。
d896e869f45b21ff09d38a97e6b58e2a.jpeg
图6  (a)典型DionisosFlow正演模拟剖面揭示的中中新世珠江陆架边缘三角洲—海底扇的源—汇耦合;(b,b’)中中新世早期(13.99 Ma)和晚期(13.44 Ma)珠江陆架边缘建造过程DionisosFlow模拟结果;(c,c’)中中新世早期(13.99 Ma)和晚期(13.44 Ma)白云深水扇沉积建造过程DionisosFlow模拟结果;值得注意的是,下降体系域内部分界面之上可见大规模形成发育的海底扇
DionisosFlow正演模拟剖面和井—震结合的地质剖面上,下降体系域内部分界面之上海底扇开始大规模发育,是海底扇开始大规模发育的“启动面”(图6)。下降体系域内部分界面具有如下识别标志:1)是陆架坡折迁移轨迹的运动方式“平坦→低角度下降”之间的分界面(图3b、图5a);2)是陆缘斜坡进积体的叠置样式“进积—加积复合型→进积主导型”之间的转换面(图3b、图5);3)在陆架边缘处发育顶超侵蚀型地震反射接触关系,而在陆坡深水区可见下超沉积型地震反射接触关系(图3b、图5a、图6);4)在测井曲线上,表现为典型的高伽马“泥脖子”测井相特征(图5b)。
1.5.2 进步与挑战
从油气勘探的角度来看,下降体系域内部分界面是强制海退期海底扇开始大规模发育的“启动面”,界面之上有大规模的海底扇发育;故“以下降体系域内部分界面为界将下降体系域二分为早期和晚期”这一理念拓展了“寻找深水砂体的精度”(图3,5,6)。这一理念使得从传统的“下降体系域找砂”修正为更加精准的“下降体系域晚期找砂”(图3,5,6)。因而,上述四个下降体系域内部分界面识别标志对于精准预测深水砂的发育位置具有重要的指导意义。然而,需要指出的是这一方法仅基于笔者的数值模拟结果,是否具有良好的工业化应用前景有待进一步深入研究。
1.6  自旋回层序模式
1.6.1  成果与认识
传统的层序地层学观点认为层序和体系域是各种地质变量(沉积物供给,海平面变化和构造沉降等)综合作用的结果[4,6,17]。不论是Exxon沉积层序模式亦或成因层序模式,均将A/S比值(可容空间与沉积物供给之比)概念和方法视为“理论基石”[35]。然而,通过模拟实验发现:在其他地质条件不变的情况下,当相对海平面以稳定的速率上升时(A/S恒定),滨线坡折点将出现“先进积—后退积”的迁移轨迹[36]。由此可见,地层叠置样式的变化并不一定需要如经典层序地层理论所假设的那样出现正弦曲线式的基准面旋回变化[36]。在此基础上,日本长崎大学Tetsuji Muto教授提出了A/S比值的概念,建立了自旋回层序模式[36-38];它是指“在相对稳定的外部环境下,受自身因素的变化而形成的层序堆积”,具有局部性、突发性和偶然性的特点。
1.6.2  进步与挑战
自旋回层序模式是经典海相碎屑岩层序地层学理论的重要补充和组成部分[36-38],但在海相碎屑岩层序研究分析过程中,地层的级别越高、自旋回现象也就愈明显[12]。自旋回能够改变或叠加部分异旋回沉积的特征,这些都将导致在海相碎屑岩层序研究过程中,甄别自旋回的过程响应难度巨大。自旋回局部性、突发性和偶然性的特点,使得高精度海相碎屑岩层序地层对比异常困难。在实际层序地层分析中,加强区域关键层序界面厘定和约束,从沉积成因联系角度剖析沉积物序列中自旋回信号是识别深水层序内部自旋回沉积较为行之有效的方法手段[12]。
1.7  滨线迁移轨迹
1.7.1  成果与认识
前已述及,经典的沉积层序模式将如图2所示的全球海平面变化曲线作为其“理论基石”,且基于大量假设(如沉积物供给速率不变,正弦式的海平面变化曲线,短期均一枢纽式构造沉降等)[3-4,17]。为了解决这些“顽疾”,Helland-Hansen et al.[39]提出了滨线迁移轨迹的概念和方法,它是指“位于陆地与海水分界区的滨线随时间沿物源方向连续变化而形成的运动路径”。滨线迁移轨迹体现了沉积物供给、海平面变化、构造升降和古地貌背景的综合效应。依据滨线的运动学特征(向上、向下、向前与向后),Helland-Hansen et al.[39]识别了三大类滨线迁移轨迹:下降强制海退型(图7a)、上升正常海退型(图7b)和退积海侵型(图7c);其中,下降强制海退型和退积海侵型依据有无沉积物发生堆积,又可划分为沉积型和过路型两个亚类(图7)。张曼莉等[40]指出滨线轨迹向盆迁移且伴随垂向加积、滨线下降式向盆迁移且缺少加积和滨线轨迹向陆迁移分别与正常水退沉积、强制性水退沉积和水进沉积相对应。张昕等[41]揭示了珠江口盆地北部珠江组—韩江组滨线迁移轨迹与陆架三角洲发育演化之间的成因关联,认为:珠江组早期伴随着陆架边缘三角洲自外陆架向陆一侧退积、发育演化为内陆架三角洲,相应形成退积海侵型滨线迁移轨迹;珠江组晚期—韩江组早期内陆架三角洲自内陆架向海推进、逐渐演化为外陆架三角洲体系,相应发育下降强制海退型滨线迁移轨迹;韩江组晚期外陆架三角洲体系再次向陆一侧后退至内陆架区、发育演化为内陆架三角洲,相应形成退积海侵型滨线迁移轨迹。
9a4d5508e503fe7a4ecbe92ff2a1f1be.jpeg
图7  (左图)三种主要类型的滨线迁移轨迹剖面示意图;(右图)不同类型地层叠置样式所对应的滨线迁移轨迹(引自Helland⁃Hansen et al. [39])
1.7.2 进步与挑战
滨线迁移轨迹分析方法被认为是一种新的层序地层学研究手段,其将基于大量假设的传统层序地层学“主观”方法替换为基于滨线轨迹运动学(路径和方向)来预测古环境变化和岩性分布特征的“客观”手段(图7)[39,41]。利用滨线迁移轨迹分析的理论方法可以用来更加客观地建立滨线迁移与三角洲及其所对应的沉积体系发育演化之间的成因关联,进而反演基准面(沉积物供给、海平面变化和构造升降)的演变历史,分析研究区有利储层的发育展布。值得注意的是,滨线迁移轨迹分析方法成败与否的关键在于精准厘定各沉积单位内滨线坡折点的展布位置,Hampson et al.[42]提出可以用滨岸沉积相带转换点或侵蚀面来识别滨线坡折点的方法。
2  陆架边缘层序地层学研究(2000—2010)
外陆架至深水上陆坡的陆架边缘(Shelf margin)一直是层序地层学研究的重要“目标区”(图8),美国德州大学奥斯汀分校Ronald J Steel教授领衔的课题组在挪威Spitsbergen陆缘(图9)、美国Washakie盆地(图10)以及其他大陆边缘开展了大量卓有成效的陆架边缘层序地层学研究,提出了陆架坡折迁移轨迹(Shelf-edge trajectories)、陆架边缘斜坡进积体(Shelf-margin clinoforms)、高位海底扇(Highstand fans)和陆架边缘三角洲—海底扇洲扇源—汇耦合等概念,建立了高供给驱动层序地层学模式和陆架坡折迁移轨迹分析方法体系等。
e85e14462433602aa72016609b099633.jpeg
图8  (a)物源区—浅水和外陆架—深水两个次级源—汇系统的构成要素;(b~d)从外陆架—深水的区域地震剖面示意了深水源—汇系统主要沉积单元(陆架边缘三角洲、陆坡水道和海底扇)的剖面地震反射特征
6ae4c4956a142ff5300f872526d15bc2.jpeg
图9  (上图)来自挪威Spitsbergen盆地的野外露头素描剖面描绘了20个陆架边缘斜坡进积体的坡折迁移轨迹和沉积构成情况;(下图)区域露头剖面示意了Spitsbergen陆架边缘斜坡进积体14及其所对应的陆架边缘三角洲—海底扇的成因关联(图件由美国德克萨斯大学奥斯汀分校Ronald J Steel教授提供)
f03dcecea0c1c34818eae14304b4f05d.jpeg
图10  晚白垩纪Washakie陆架边缘区域连井剖面示意了上升型(C1到C6)和下降型(C7到C10)陆架坡折迁移轨迹及其所对应的浅水陆架—深水陆坡沉积体系(图件由Ronald J Steel教授提供)
2.1  Spitsbergen陆架边缘层序地层研究
2.1.1  成果与认识
Ronald J Steel教授及其课题组从上世纪90年代末至今对挪威Spitsbergen陆缘早始新世van Kenlenfjorden露头剖面开展了大量陆架边缘层序地层学研究[35,43-47](图9)。该露头剖面共发育20个陆架边缘斜坡进积体,它们单个高约300~400 m,之间以海相页岩(最大洪泛面)分割开来(图9)。这些陆架边缘斜坡进积体与图8b所示的珠江陆架边缘斜坡进积体的形态特征和构成样式具有区域可对比性,均可见经典的“平坦的陆架—陡峻的陆坡—平缓的盆底”三分地貌单元。
早始新世van Kenlenfjorden露头剖面上清晰可辨20个陆架边缘斜坡进积体及其它们所伴生的上升型和平坦—低角度下降型两类陆架坡折迁移轨迹[35,46-47]。其中上升型陆架坡折迁移轨迹以斜坡进积体3-7,13和15-17最为典型,它们的前方发育富砂的海底扇;平坦—低角度型陆架坡折迁移轨迹以斜坡进积体1-2,8-12和14为主,它们的前方也可见富砂的海底扇(图9a)[35,45-47]。平坦—低角度下降型陆架坡折迁移轨迹前方发育海底扇的典型实例来自Hyrnestabben露头处的斜坡进积体14,其前方可见侧向延伸达10余公里的海底扇(图9)[40,44,46-47]。
2.1.2  进步与挑战
前已述及,经典海相碎屑岩层序地层学理论得到了学术界和工业界的广泛认可,但其概念方法和理论模式主要基于地震和钻测井资料,未得到区域横向可对比露头资料的佐证[44]。来自挪威Spitsbergen陆架边缘的层序地层学研究证实了由平坦—低角度下降型陆架坡折迁移轨迹所代言的“相对海平面下降”沉积期,海底扇大规模发育存在[35,43-44,46-47]。故而,Spitsbergen陆架边缘层序地层研究首次证实了Exxon海相碎屑岩层序地层学理论的正确性(Spitsbergen expeditions in late 90s were first to demonstrate Exxon model in outcrops. Exxon liked it.)(据Ronald J Steel教授的口头交流)。
2.2  Washakie高供给驱动层序模式
2.2.1  成果与认识
Carvaja et al.[48]通过美国怀俄明南部Washakie盆地区域密集的连井层序对比发现晚白垩纪Lewis-Fox Hills陆架坡折平均加积速率达267 m/My,平均进积速率达47.8 km/My,为一典型的高速沉积物供给的陆架边缘(图10)。Lewis-Fox Hills陆架边缘发育上升型和平缓—下降型两种陆架坡折迁移轨迹,除了经典层序地层学理论所预测的平坦—低角度下降型陆架坡折(相对海平面下降)前方发育海底扇之外(图10中的红色陆架坡折点),上升型陆架坡折(相对海平面上升)前方亦可见海底扇的发育存在(图10中的蓝色陆架坡折点)。
上升型陆架坡折(图10中的蓝色陆架坡折点)前方形成发育的海底扇往往发育在最大海泛面而非层序界面之上,故为高位体系域时期形成发育的海底扇(高位海底扇)(图10)[48]。这表明,高速沉积物供给能够抑制相对海平面上升,使得即使在海平面上升的高位期(由上升型陆架迁移坡折所“代言”),三角洲亦可能越过中等宽度的Lance-Fox Hills-Lewis陆架、迁徙并驻留在外陆架,继而向深水中分散输运粗碎屑颗粒,形成高位海底扇(图10)[48]。
2.2.2  进步与挑战
如经典的层序地层学理论所预测的那样,现代[49]和古代的研究实例[17,19,45]均表明海底扇一般形成发育在相对海平面下降的下降体系域和低位体系域(可容空间驱动层序模式)。Ronald J Steel教授课题组在美国怀俄明南部Washakie盆地晚白垩纪Lewis-Fox Hills陆架边缘层序研究首次证实:海底扇可以在海平面上升的沉积时期形成,而并不一定需要海平面下降(First evidence that fans can also form with rising sea level and do not need falling sea level)(据Ronald J Steel教授的口头交流)。Washakie陆架边缘层序研究使得人们在层序研究时更加关注沉积物供给变化[27,50-51],从而更改了仅关注可容空间变化的Exxon层序研究理念(This new idea put weight on supply changes, thus eroding the accommodation dominated Exxon model)(据Ronald J Steel教授的口头交流)。
2.3  窄陆架驱动层序模式
2.3.1  成果与认识
当陆架较窄(≤ 20~50 km)时,粗碎屑颗粒向深水中的搬运分散受相对海平面变化的调控作用不甚明显;换言之,窄陆架的背景条件下,粗碎屑颗粒可以在海平面变化的任何时刻被搬运分散到陆坡深水区。窄陆架形成的背景条件主要包括,活动陆缘(例如加州外海)、湖盆(如匈牙利的Pannon湖盆和罗马尼亚的Dacian湖盆)以及小型前陆盆地(如Spitsbergen陆缘和Sakhalin盆地)[46]。窄陆架驱动的层序模式的典型范例有:南加州活动陆缘的Santa Ana和SantaClara沉积体系[52],智利活动陆缘[53]和菲律宾外海的Malaylay峡谷等[54]。早始新世Spitsbergen陆缘的陆架宽约20 km,也为一典型的窄陆架温室陆架边缘(图9),其上升型陆架坡折迁移轨迹(如斜坡进积体13)的前方发育海底扇(图9a)。由此可见,窄陆架的深水陆缘上三角洲在相对海平面上升的高位期也能越过陆架坡折向深水中卸载分散粗碎屑颗粒形成海底扇(与经典海相碎屑岩层序地层学理论“相左”)。
2.3.2  进步与挑战
经典可容空间驱动的层序地层学认为河流所携带输运的粗碎屑颗粒在相对海平面下降的低位期才能够“迁徙驻留”在外陆架,进而向深水中卸载分散粗碎屑颗粒形成海底扇[13]。然而,“窄陆架”这一特殊的地质背景条件可以打破传统层序地层学理论的“束缚”,使得在相对海平面变化的任何时刻粗碎屑颗粒(沙—粉沙)都可以被输运卸载在陆坡深水区;这一认知有助于更好地认知沉积物向深水中的搬运分散过程[21]。
2.4  峡谷头部与河口相邻驱动层序模式
2.4.1  成果与认识
当深水峡谷水道头部与河口相接或相邻时(≤5~40 km)时,河流所输运的粗碎屑颗粒(粉砂)在相对海平面变化的任何时刻都可以向深水区搬运堆积(亦与经典海相碎屑岩层序地层学“相左”)[21]。峡谷水道头部和河口相接(≤5 km)的地质实例有:刚果峡谷(图11a),我国台湾高屏峡谷,加州外海Monterey峡谷和法国外海Var峡谷等[21]。峡谷水道头部和河口相邻(≤40 km)的地质实例有:Swatch of No Ground 峡谷和Indus峡谷等[21]。25个全球“峡谷头部与河口的距离(Di)与峡谷内全新世沉积物岩性”对比柱状图显示:当“Di ≤ 1 km”时,砾石级沉积颗粒会经由峡谷被搬运到深水区;当“1 km≤ Di≤5 km”时,沙质沉积颗粒会经由峡谷被搬运到深水区;当“Di≤ 40 km”时,粉沙—黏土质沉积物会被峡谷头部俘获、进而被输运到深水盆地;而当“Di≥ 40 km”时,则鲜有碎屑沉积颗粒被峡谷头部捕获(图11c)。
2.4.2  进步与挑战
如同“窄陆架”驱动层序模式一般,“峡谷头部与河口相邻”导致在相对海平面变化的任何时刻粗碎屑颗粒(沙—粉沙)都可以被搬运卸载到陆坡深水区形成海底扇[21]。“峡谷头部与河口相接或相邻”这一特殊的地质条件可以打破传统层序地层学理论模式的“桎梏”,有助于更好地认知粗碎屑颗粒向深水区搬运分散的过程响应[21]。
68cec5f1bc4c7b0b863e65dc57bca30c.jpeg
图11  (a)峡谷头部和河口相接(≤5 km)的典型地质实例;(b)峡谷头部和河口相邻(≤40 km)的典型地质实例;(c)全球25个峡谷头部与河口的距离与峡谷内全新世沉积物岩性对比柱状图
2.5  陆架边缘三角洲—海底扇源—汇系统
2.5.1  成果与认识
以外陆架为界可以将由陆到洋的源—汇系统划分为“物源区—内陆架”和“外陆架—深水盆地”两个次一级源—汇系统(图8a)[55]。物源区—内陆架源—汇系统主要由剥蚀区、冲积—滨海平原及浅海内陆架等地貌单元组成,而外陆架—深水盆地源—汇系统主要由发育在外陆架上的陆架边缘三角洲和形成于深水盆地的海底扇组成,故而又被称之为陆架边缘三角洲—海底扇源—汇系统(简称为洲扇源—汇系统)(图8)[55]。譬如,我国南海北部陆缘渐新世珠海组、早中新世珠江组和中新世韩江组沉积期海退造成古珠江推进至陆架边缘形成陆架边缘三角洲,其前方发育大型海底扇(低位斜坡扇);形成一个完整的陆架边缘三角洲—海底扇源—汇系统[40,56-58]。珠江口盆地白云凹陷东部渐新世和中新世的油气勘探实践证实陆架边缘三角洲是陆架坡折前方深水重力流的“转运站”;所形成的陆架边缘三角洲—海底扇沉积体系发育形成大量岩性圈闭和岩性—构造复合圈闭,形成白云凹陷南到荔湾凹陷渐新世珠海组和白云北坡中新世珠江组—韩江组两个陆架坡折带到陆坡区油气聚集带[58-61]。值得注意的是洲扇源—汇系统主要形成发育在三角洲给养的深水陆缘(Delta-fed margin),而在河流给养的深水陆缘(River-fed margin)上则鲜有报道[62]。
Gong et al.[63]利用数值模拟和地质实例分析相结合的手段,研究揭示了三种洲扇源—汇耦合方式:1)有洲无扇,发育内陆架或中陆架三角洲,但是陆坡深水区不发育海底扇;2)有洲有扇,发育陆架边缘三角洲,且其前方发育海底扇;3)海底扇靠近物源一侧的外陆架无陆架边缘三角洲,但陆坡深水区发育海底扇。形成有洲无扇的洲扇源—汇耦合的地质条件有二:缺“源”,换言之海平面上升(海侵或高位)或低速沉积物供给使得河口无法到达外陆架形成陆架边缘三角洲;少“渠”,亦即发育陆架边缘三角洲,但其前方无沉积物输运通道。形成无洲有扇的洲扇源—汇耦合的地质背景成因有一:沉积物被洋流或波浪侧向搬运到峡谷水道的头部,继而被捕获向深水中搬运分散。形成有洲有扇的洲扇源—汇耦合的地质条件有二:陆架边缘三角洲越过陆架坡折和水道相连或者深水水道切割陆架坡折与陆架边缘三角洲相接[63]。
2.5.2  进步与挑战
毋庸多言,源—汇系统研究是当前国际地球科学领域内一个颇为关注的重要命题(图6a)[64-69]。在国际上,源—汇系统研究是众多重大地球科学研究计划(如大陆边缘科学计划)的核心科学问题;在国内,“源—汇系统:从造山带到边缘海盆地”是中国沉积学未来10年的4大战略发展方向之一。然而,对于层序地层学来说,研究资料主要来自汇水盆地,物源区常因地质过程太过复杂且常常缺少资料而难以开展物源区的演化恢复和定量分析。这使得源—汇系统这一学科前沿难以直接被运用到深水砂体的预测研究中来,这一“困境”被称之为“源—汇系统工业化应用难题”。“陆架边缘三角洲—海底扇源—汇系统”概念的提出使得人们可以通过恢复供源三角洲的地质背景条件来反演研究沉积物由洲到扇搬运分散的过程响应,为源—汇系统工业化应用难题的破解提供了新的思路与见解(图6a)。
2.6  陆架边缘的气候—水动力—粒度驱动层序模式
2.6.1  成果与认识
在陆架边缘三角洲—海底扇源—汇系统理念的指导下,Gong et al.[46]利用来自全球24个大陆边缘的127个陆架边缘斜坡进积体数据库研究揭示:陆缘沉积物供给可以被划分为高(Ra>150 m/My, Rp>10 km/My, Fc>5 km2)和低(Ra<150 m/My, Rp<10 km/My, Fc<5 km2)两种情况;陆缘可容空间(Shelf-margin accommodation)可以区分为高(4°<Tse)中(1°<Tse<4°)和低(Tse<1°)三种;而沉积期的气候条件可以划分为如图2所示的冰室气候和温室气候两种类型。其中,Ra为陆架坡折加积速率,Rp为陆架坡折进积速率,Fc为剖面净沉积物供给量(Cross-sectional net sediment flux);这三个参数的具体计算公式详见Gong et al.[46]。“陆缘供给—可容空间—气候条件”三者之间的耦合可以形成4种类型的温室陆架边缘和6种类型的冰室陆架边缘[46]。研究表明除了前已述及的可容空间和沉积物供给驱动的层序模式外,粗粒沉积向深水中搬运分散还受到了气候类型的“左右”:在温室陆缘上,低频低幅的海平面变化导致粗粒沉积向深水中搬运主要受沉积物供给主导(与经典的层序地层学理论相悖);而在冰室陆缘上,高频高幅海平面变化所诱发的沉积物供给是粗粒沉积向深水中搬运的“幕后导演”(与经典的层序地层学理论相符)[46]。
除了气候参与主导粗碎屑颗粒向陆坡深水区搬运配分之外,研究发现陆架边缘的粒度和水动力条件也会主导深水砂体的输运和分散[47]。在Gong et al.[47]所建立的发育平坦—低角度下降型陆架坡折迁移轨迹的陆架边缘数据库中,24个富砂陆架边缘三角洲(以“出现富砂的三角洲内前缘(Upper delta fronts)”为遴选标准)的前方发育海底扇(与经典的层序地层学理论相符);而18个富泥陆架边缘三角洲(以“出现富泥的三角洲内前缘”为甄别标准)的前方不发育海底扇(与经典的层序地层学理论相左)。此外,富砂的海底扇主要形成发育在18个河控和6个浪控的陆架边缘水动力条件下;而潮控陆架边缘三角洲前方一般不发育出现富砂海底扇。由此可知,“沉积物供给的粒度和陆架边缘的水动力条件”亦可主导粗碎屑颗粒向深水中搬运分散形成海底扇:只有富砂的陆架边缘沉积物供给以及河控或浪控的陆架边缘水动力背景条件,相对海平面下降才会孕育富砂的海底扇[47]。
2.6.2  进步与挑战
陆架边缘的气候—水动力—粒度驱动的层序地层学模式“警醒”人们:在寻找深水海底扇储层时,除了关注寻找相对海平面下降和高速沉积物供给标识之外;还应考虑陆架边缘的背景气候条件(温室与冰室)、沉积物供给粒度特征(出现富砂的三角洲内前缘)和外陆架的水动力条件(河控、浪控或潮控)[46-47]。Paumard et al.[70]亦支持并拥护这一论述,认为陆架边缘沉积物供给粒度和水动力条件对粗碎屑颗粒向深水中的搬运分散具有显著的调控作用。
2.7  陆架边缘洲扇源—汇同步与坡折迁移轨迹对
2.7.1  成果与认识
前已述及的地质背景条件(如高速供给、暖室气候、窄陆架、峡谷头部与河口相接或相邻)使陆缘碎屑沉积物向深水中搬运卸载可以发生在相对海平面变化的任何时刻(海平面上升效应被抑制),能够孕育“陆架边缘三角洲与海底扇共进退的联动关系”;这一关系被称之为“洲扇源—汇同步”。Koo et al.[71]在美国怀俄明州Washakie盆地的研究中首次注意到深水朵叶的叠置样式和陆架坡折运动方式具有良好的关联性。此外,如图8b~d所示的珠江陆架边缘三角洲—海底扇源—汇系统中:平缓—低角度上升型陆架坡折迁移轨迹的前方发育进积特征明显的海底扇,而高角度上升型陆架坡折迁移轨迹的前方可见退积特征显著的海底扇。这些实例均展示了良好的陆架边缘三角洲和海底扇“源—汇共进退”的同步格局,是同步源—汇的经典地质范例。
随着研究的深入,Gong et al.[72-73]以及Pellegrini et al. [74]在海盆(我国南海琼东南盆地)和湖盆(匈牙利Pannonian湖盆)中识别了成对出现的坡折迁移轨迹,将其命名陆架坡折迁移轨迹对(Shelf-edge pairs)(图12a、图13)。这些陆架坡折迁移轨迹对早期发育上升型陆架坡折迁移轨迹,而晚期发育平坦—低角度下降型陆架坡折迁移轨迹(图12a、图13)。上升—下降陆架坡折迁移轨迹对亦出现在亚得里亚海末次盛冰期以来的地层中(图12b)。在海盆中(南海琼东南盆地和亚得里亚海),上升型坡折迁移轨迹的前方出现块状搬运沉积(滑塌)、不发育底积层;而下降型陆架坡折迁移轨迹的前方出现深水水道/海底扇、发育横向连续分布的底积层(图12b、图13)。
24472472fd1dea2e53638fa7c899a25e.jpeg
图12  湖盆(a)和海盆(b)陆架坡折迁移轨迹运动方式及其所对应陆缘斜坡进积体沉积构成之对比(图a引自Gong et al.[72];图b引自Pellegrini et al.[74])
b1f90d8cb7e4e15378e9790884e35d87.jpeg
图13  上升—下降陆架坡折迁移轨迹对及其与基准面变化、可容空间变化、陆缘斜坡进积体和深水沉积样式之间的成因关联(引自Gong et al.[73])
与海盆坡折迁移轨迹对输砂模式截然不同的是,在湖盆中(匈牙利Pannon湖盆),上升型坡折迁移轨迹(图12a中绿点)的前方出现湖底扇、发育横向稳定分布的底积层;而平缓—低角度下降型陆架坡折迁移轨迹(图12a中红点)的前方底积层不发育。这表明在湖盆中,沉积物向深湖中搬运分散可能主要是气候驱动。具体来说,在湖盆坡折上升的润湿气候期,河流作用能力强、沉积物供给量大、异重流更为发育,从而导致高速的沉积物供给能够抑制湖平面的上升(由上升型陆架坡折迁移轨迹“代言”)而被搬运到湖盆深水区;而在湖盆坡折下降的干冷气候期,河流作用能力弱、沉积物供给量小、异重流不发育,从而导致即使在湖平面下降时(由平坦—低角度下降型陆架坡折迁移轨迹“代言”)向深湖中搬运配分的陆缘碎屑颗粒也相对“匮乏”[72]。
2.7.2  进步与挑战
上述关于“陆架边缘洲扇源—汇同步与坡折迁移轨迹对”的相关研究揭示了砂体向深海和深湖搬运机制的差异,有助于更好地理解并运用层序地层学方法理论来预测海盆和湖盆中粗粒堆积体的发育分布[72-73]。然而需要指出的是,基准面下降输砂仍然是湖盆中进行砂体分布预测最重要的理论依据。“何种原因导致粗粒沉积物向深湖半深湖搬运分散在某些情况下发生在基准面下降时期,而在一些地质条件下发生在基准面上升期”仍值得进一步研究和探索(图12a)。此外,“沉积物供给量、外陆架可容空间和海平面变化是如何造就孕育陆缘三角洲—海底扇共进退的格局”也亟待进一步深入研究。
3  海相碎屑岩层序地层学标准化(2010—2020)
以加拿大阿尔伯塔大学Octavian Catuneanu教授以及其他27位著名学者在Earth-Science Reviews第92期发表“Towards the standardization of sequence stratigraphy”一文为标志,人们对海相碎屑岩层序地层学的研究从2010年至今步入了“标准化”阶段[13,29,75]。基于坡折运动轨迹的陆架坡折迁移轨迹法和基于地层叠置样式的可容空间序列法是两种开展层序地层学标准化研究较为行之有效的方法手段。
3.1  层序地层学标准化
3.1.1 成果与认识
如前所述,层序地层学从20世纪70年代发展至今,发展孕育了多种“门派”,呈“百花齐放百家争鸣”之势(图1,3)。同一套地层,不同的研究人员可能得到不同的层序对比方案;即便是相同地质人员采用不同层序方案,对同一套地层也会有不同的划分方案和命名结果。因而,层序地层学理论在国内有“被妖魔化”之势,大多数情况下为了界面统一常将不同级别的层序与地层单元(如群、组、段)“划等号”。此外,层序地层学理论常常基于许多无法准确度量的“看不见摸不着”的假设(如可容空间上升、基准面变化和相对海平面变化等)。在这样的大背景下,Catuneanu et al.[13]和Catuneanu[76]提出了层序地层学标准化的理念和不依赖模式的层序地层学(Model-independent sequence stratigraphy)的思潮。它将层序研究回归层序地层学的核心要领—“界面性与旋回性”。其强调在开展层序研究时可以利用不同的方法手段(如坡折迁移轨迹、地震反射终止关系等)识别不同级别、具有区分沉积旋回功能的“物理界面”(界面性)。在此基础上,研究不同界面所分割、具有相同地层叠置样式单期旋回内(旋回性)的岩石关系。
3.1.2 进步与挑战
值得注意的是,层序地层学标准化仅是一种层序研究“哲学”,其强调在层序的研究中需要着重把握地层的界面性和旋回性;其大多数情况下还是沿用了Exxon的层序理论方法,并非是一种新的层序地层学理论(Catuneanu got a big group of people to agree to a compromise sequence stratigraphy model, but it was more or less the Exxon model)(据Ronald J Steel教授的口头交流)。如同其他任何一种层序模式一样,“层序地层学标准化的理念”目前也颇具争议,主要的非议有三。
第一,Helland-Hansen[77]认为层序地层学尚处在不断发展中,尚未成熟到可以标准化的阶段;不应过早“冰封”。
第二,Burgess[26]认为在Octavian Catuneanu编著的Principles of Sequence Stratigraphy一书中“沉积物供给”仅被提及264次,但“可容空间”反复被累计提及达554次;而在Exxon研究人员最新层序研究成果中(详见Neal et al.[78]),“沉积物供给”仅被提及2次,但“可容空间”反复被累计提及达37次。由此可见,层序地层学标准化的理念对沉积物供给仍未引起足够重视。
第三,层序地层学标准化理念过多强调旋回性、对垂直物源的3D空间层序结构和样式的多变性和差异性未能引起足够重视[26, 77]。
3.2  陆架坡折迁移轨迹法
3.2.1  成果与认识
Steel et al.[35]最早提出了陆架坡折迁移轨迹(Shelf-edge trajectory)的概念,它是指“位于浅水陆架与深水陆坡分界区的陆架坡折随时间沿物源方向连续变化而形成的迁移路径”。陆架坡折是波浪等牵引流作用主导的陆架区(顶积层)和重力流作用主导的陆坡区(前积层)之间的分割点[35,79-82]。前人研究识别了三种主要的陆架坡折迁移轨迹,亦即平坦—低角度下降型,低角度上升型和高角度上升型(图14)[80-81]。
94afd7e016773b749cb3427ebdc97a72.jpeg
图14  三种类型的陆架坡折迁移轨迹的运动方式及其所对应的陆缘斜坡地形沉积构成的地震剖面特征(左图)和构型样式示意图(右图)
前人研究表明:陆架坡折迁移轨迹体现了沉积物供给、海平面变化、构造升降和古地貌背景的综合响应[79-82]。具体来说,平坦—低角度下降型陆架坡折迁移轨迹指示了相对海平面(基准面)的下降(图14a,a’),低角度上升型陆架坡折迁移轨迹代言了相对海平面(基准面)的缓慢上升(图14b,b’),而高角度上升型陆架坡折迁移轨迹指示了相对海平面(基准面)的快速上升(图14b,b’)。由此可见,陆架坡折迁移轨迹与相对海平面变化具有良好的对应关系。
在三分层序模式下,以复合型与小角度上升型坡折迁移轨迹之间的分界面为层序界面,陆架坡折迁移轨迹与体系域具有如下对应关系(表1):
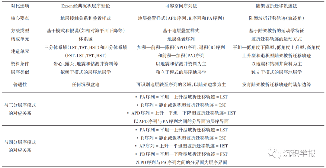
表1  Exxon经典层序地层理论与可容空间序列法以及陆架坡折迁移轨迹法对比一览表
e0ff19ee4fc7cf7d2678a4c3b5e917b3.png
▪ 平坦—上升型坡折迁移轨迹=LST
▪ 静止或退积型坡折迁移轨迹=TST
▪ 上升—平坦—下降型坡折迁移轨迹=HST
在四分层序模式下,以平坦—低角度下降型坡折迁移轨迹与小角度上升型坡折迁移轨迹之间的分界面为层序界面陆架坡折迁移轨迹与体系域具有如下对应关系(表1):
▪ 平坦—上升型坡折迁移轨迹=LST
▪ 静止或退积型坡折迁移轨迹=TST
▪ 上升—平坦型坡折迁移轨迹=HST
▪ 平坦—低角度下降型坡折迁移轨迹=FST
此外,Gong et al.[80-81]研究了南海西北陆缘晚中新世以来重力流沉积体系的沉积构成、发育演化及其与陆架坡折迁移轨迹之间的耦合关系。结果表明:平直—低角度下降型坡折迁移轨迹(图14a)的前方以富砂的红河海底扇为主;低角度上升型坡折迁移轨迹(图14b)前方发育富砂的中央峡谷—水道沉积体系和限定性富泥块状搬运沉积;而小角度上升型坡折迁移轨迹(图14c)则与大规模富泥的块状搬运沉积体系相伴生。由此可见,在沉积物供给条件不变的前提条件下,陆架坡折迁移轨迹的角度越大则分配到深水区富砂沉积体的体积规模也就越小(成反比)。
3.2.2  进步与挑战
如何不依赖海平面或基准面变化等假想模式开展层序划分一直是层序地层学研究中一个永恒的主题[13]。利用陆架坡折迁移轨迹的概念和方法可以反演陆缘可容空间的变化情况,进而可以利用陆架坡折的运动学特征来开展层序划分。此外,准确高效地预测分配到陆坡深水区富砂沉积体的体积规模和类型进而建立储层预测模型是深水油气勘探的难点和关键所在。上述“轨迹角的角度与深水富砂沉积的体积规模成反比”这一对比关系可用于预测陆坡深水储集体的规模和分布,为层序地层学标准化研究和深水油气勘探提供了新思路。
需要指出的是:虽然“陆架坡折迁移轨迹法”具有一定的优势(如层序划分基于陆架坡折的运动学特征而非基准面变化等假设),但其仅适用于发育明显陆架—陆坡坡折迁移轨迹的区域,方法普适性较低、能否大规模的工业化应用存疑(表1)。此外,陆架坡折迁移轨迹法主要依赖地震资料开展研究,利用测井资料辨识迁移轨迹具有一定的多解性(表1)。
3.3  可容空间序列法
3.3.1  成果与认识
在Exxon层序地层学理论遭受多年的“诟病与非议”之后,Exxon地质学家于2009年在Geology第37期提出了可容空间序列的层序新理念(图15)[78]。可容空间序列法认为一个层序自下而上依次发育三个地层叠置序列:PA(进积—加积)序列、R(退积)序列和APD(加积—进积—降积)序列;其中APD序列可进一步被拆分为AP(加积—进积)序列和PD(进积—降积)序列(图15a、表1)。
755bc5d5ae8328983f43574948dfbd29.jpeg
图15  可容空间序列层序模式及其所对应的沉积相剖面展布模式(引自Neal et al.[78])
在三分层序模式下,以APD序列与PA序列之间的分界面为层序界面;“地层叠置序列”与“陆架坡折迁移轨迹、可容空间增长速率与沉积速率之间以及体系域”之间的对应关系如下(表1):
▪ PA序列=平坦—上升型坡折迁移轨迹=δA/δS<1且递增=LST
▪ R序列=静止或退积型坡折迁移轨迹=δA/δS>1=TST
▪ APD序列=上升—平坦—下降型坡折迁移轨迹=δA/δS<1且递减=HST
式中:δA/δS是指可容空间增长速率与沉积速率之间的相互关系(δA/δS<1是指可容空间增长速率小于沉积速率,而δA/δS>1是指可容空间增长速率大于沉积速率)。一个完整的可容空间序列发育“PA-R-APD叠置样式(LST-TST-HST)”;其中下切谷充填和海底扇主要发育在PA叠置序列沉积期(图15)[78]。
在四分层序模式下,以PD序列与PA序列之间的分界面为层序界面;“地层叠置序列”与“陆架坡折迁移轨迹、可容空间增长速率与沉积速率之间以及体系域”之间的对应关系如下(表1):
▪ PA序列 = 平坦—上升型坡折迁移轨迹=δA/δS<1且递增=LST
▪ R序列=静止或退积型坡折迁移轨迹=δA/δS>1=TST
▪ AP序列=上升—平坦型坡折迁移轨迹=δA/δS<1且递减=HST
▪ PD序列=平坦—下降型坡折迁移轨迹=δA/δS≤1且递减=FST
一个完整的可容空间序列发育“PA-R-AP-PD叠置样式(LST-TST-HST-FST)”;其中AP和PD序列期以海相泥沉积为主,R序列期深水中无明显的沉积地层出现(或较薄),而PA早期出现块状搬运沉积、晚期发育大规模海底扇(图15)[78]。
3.3.2  进步与挑战
可容空间序列法被认为是经典层序地层学理论的最新进展与重大突破,Exxon研究人员最终认可导致一切层序争议的根源在于:经典Exxon层序理论错误地运用海平面变化去命名体系域。然而,在Exxon研究人员最新层序研究成果中(详见Neal et al.[78]),“沉积物供给”仅被提到2次,但“可容空间”反复被累计提及达37次。由此可见,可容空间序列法仍然过度强调可容空间,而对沉积物供给重视不够(Big breakthrough: Exxon finally admitted that they were wrong in using Sea Level adjectives to name systems tracts but they still put most weight on accommodation.)(据Ronald J Steel教授的口头交流)。
3.4  如何利用坡折迁移轨迹法和可容空间序列法进行层序地层学标准化
3.4.1  利用可容空间序列法和坡折迁移轨迹法识别层序和体系域界面
前已述及,不同的陆架坡折迁移轨迹和地层叠置序列分别对应不同的体系域。故而,可以利用坡折迁移轨迹法和可容空间序列法来识别层序和体系域界面,具体来说:
在三分层序模式下,“坡折迁移轨迹法和可容空间序列”与“层序和体系域界面”具有如下对应关系:
▪ 层序界面=APD与PA序列之间的分界面=上升—平坦—下降型坡折迁移轨迹的顶界面
▪ MRS=PA与R序列之间的分界面=平坦—上升型坡折迁移轨迹的顶界面
▪ MFS=R与APD序列之间的分界面=静止或退积型坡折迁移轨迹的顶界面
在四分层序模式下,“坡折迁移轨迹法和可容空间序列”与“层序和体系域界面”具有如下对应关系:
▪ 层序界面=PD与PA序列之间的分界面=平坦—下降型坡折迁移轨迹的顶界面
▪ MRS=PA与R序列之间的分界面=平坦—上升型坡折迁移轨迹的顶界面
▪ MFS=R与AP序列之间的分界面=静止或退积型坡折迁移轨迹的顶界面
在实际的层序地层学研究中,可以基于上述对应关系,利用坡折运动轨迹和地层叠置样式进行不同级别的层序界面识别。
3.4.2  利用可容空间序列法和坡折迁移轨迹法开展层序地层学标准化研究的方法步骤
在实践中,可以采用“四步走”的方法,利用可容空间序列法和坡折迁移轨迹方法原理开展层序地层学标准化研究。
第一步:识别岩相、地层接触关系和陆架坡折
利用岩心、露头、测井和地震资料识别岩相以及岩相垂向序列,进而识别地层的垂向叠置样式和地层接触关系;主要利用测井和地震资料识别陆架坡折。
第二步:识别层序界面、最大海退面和最大海泛面
基于前已述及的“坡折迁移轨迹法和可容空间序列与层序和体系域界面”之间的对应关系,利用上述不同地层叠置样式和陆架坡折迁移轨迹转换的分界面,厘定层序界面、最大海退面和最大海泛面。
第三步:定义不同的地层叠置序列和陆架坡折迁移轨迹类型
以所厘定的“层序界面、最大海退面和最大海泛面”为界,在等时的格架内厘定并定量表征不同的地层叠置序列(如三分的PA-R-APD叠置序列或者四分的PA-R-AP-PD叠置序列)和陆架坡折迁移轨迹类型(重点关注陆架坡折迁移轨迹的形态和轨迹角等)。
第四步:以体系域为单元开展沉积相研究和砂体预测等
以不同的地层叠置序列或陆架坡折迁移轨迹域为研究单元、进行编图,开展沉积相展布和砂体预测等。
4  海相碎屑岩层序地层学热点研究领域(2020年以后)
4.1  3D层序结构和样式多变性
当前层序研究和层序格架建立大多依据2D剖面的地层叠置规律分析,而忽略了地层叠置关系在垂直物源方向的横向变化(层序结构3D多变性)。从而导致层序的划分对比受限于沉积体的范围,造成层序地层划分方案的多解性[26,28,83-84]。虽然层序结构3D多变性早在上个世纪90年度就已经被提及[85];但现有层序理念和模式仍多以2D剖面分析为主,未对层序结构和样式在3D空间上(顺物源和垂直物源方向)的多变性引起足够重视[26,28,83]。Madof et al.[83]深入分析了层序结构和样式在垂直物源方向上的变化,提出了利用轨迹分析的办法去定量表征层序结构和样式在垂直物源方向上的多变性。虽然少数地质人员已经开始重视并研究体系域的结构和样式在3D空间上的差异与变化,但人们在开展层序地层学分析和研究的时候仍以2D剖面和视角为主。因此,未来的海相碎屑岩层序地层学研究应重点关注“不同级别的层序界面的地层接触关系和界面特征”以及“体系域的结构和样式”在3D空间上的差异与变化[26,28,83-84]。
4.2  重视物源供给分析
Schlager[86]研究表明沉积物供给变化是地层叠置样式变化和基准面变化的决定性因素。虽然越来越多的地质人员已经意识到沉积物供给对层序发育演化的重要控制作用,但人们在层序分析和研究中仍未对沉积物供给变化引起足够重视。譬如,在经典的层序地层学教材Principles of Sequence Stratigraphy中“可容空间”反复被累计提及达554次,而“沉积物供给”仅被提及264次[26];在Exxon研究人员最新的层序研究成果中(详见Neal et al.[78])“可容空间”反复被累计提及达37次,而“沉积物供给”仅被提及2次。因此,未来的层序地层学研究应对沉积物供给引起足够重视;重点研究“沉积物供给变化(大小、粒度和类型等)”与“不同的层序结构和样式以及层序界面的类型和特征”之间的成因关联[27]。
4.3  独立于模式的层序地层学研究
正如Neal et al.[78]在Geology第37期所指出的那样:“高位域和低位域的概念将体系域与陆架坡折和海平面变化相关联”,这是层序地层模式的持续争议和相关术语的混乱的根源(The terms “highstand” and “lowstand” as originally defined to label systems tracts relative to a shelf edge, and with an implied relationship between sea level and systems tracts, have been the root of confusion.)。例如,Helland-Hansen et al.[25]对体系域的概念提出了质疑,推荐使用准层序而非体系域来开展层序地层学研究(Helland-Hansen and Gjelberg, 1994 never accepted the systems tract concept at all, he only uses parasequences)(据Ronald J Steel教授的口头交流)。“层序地层模式的持续争议和相关术语的混乱”给层序地层学的发展和学术交流带来了诸多不便,故而Catuneanu et al.[13]推荐进行层序地层学标准化工作,开展独立于模式的层序地层学研究。陆架坡折迁移轨迹和可容空间序列是两个开展层序地层学标准化研究较为行之有效的方法手段(表1)。然而,它们仍处在不断发展之中、尚有诸多不完善的地方,亟待利用这两种方法手段开展独立于模式的层序地层学研究,以期进一步完善并发展层序地层学概念方法和理论体系。
4.4  基于沉积过程的层序研究
现有层序模式将不同体系域内沉积相变化归因于可容空间和沉积物供给的相互关系,未能充分考虑沉积过程变迁才是沉积相变化最根本的决定性因素[87]。现有层序模式常常假定在一个层序的不同体系域内发育存在单一的沉积环境,譬如一般常认为在相对海平面变化的任何时期滨岸均以浪控为主。然而,大量的研究表明河流—波浪—潮汐的强度在相对海平面变化的任何时刻、在米兰科维奇尺度(104~105年)甚至是千年尺度内,均发生不同程度的演变[87]。随着研究的深入,地质人员当前愈发重视基于沉积过程的层序研究。
Gong et al.[47]和Paumard et al.[70]研究认为在一个等时的层序地层格架内,陆架边缘的水动力条件是除了现有层序模式所指出的可容空间和沉积物供给之外最重要的砂体向深水中搬运输送的主控因素。具体来说,海底扇主要发育在河控或浪控陆架边缘三角洲的前方,而潮控陆架边缘三角洲前方无海底扇出现;且河控陆架边缘三角洲的前方扇比浪控陆架边缘三角洲前方的扇面积更大[47,70,88]。
由此可见,未来的层序地层学研究应“综合分析陆架坡折迁移轨迹、陆缘斜坡进积体的形态和叠置样式,分析层序的界面性和旋回性,着重分析不同时期的沉积作用过程及其时空演化”,开展基于沉积过程的层序(Process stratigraphy)研究(Process Stratigraphy is now strong so that sequence stratigraphy is now using process sedimentology in a more analytical way! Hoorah!!!)(据与Ronald J Steel教授的口头交流)。
5  结论
本文梳理了从上个世纪70年代层序地层学诞生以来近50年发展历程中,深海碎屑岩层序地层学的重要研究进展。
(1) 1970—2000,经典海相碎屑岩层序地层学:在被动大陆边缘盆地油气勘探研究实践的基础上,相继提出了“三分层序模式,四分层序模式,成因层序模式、海进—海退层序模式,自旋回层序模式和滨线迁移轨迹层序分析法”。它们均强调海平面下降或相对海平面下降能够驱动河口向外陆架迁徙并驻留在陆架边缘,进而驱使河流带来的粗碎屑颗粒被搬运卸载到深水陆坡形成粗粒扇体。
(2) 2000—2010,陆架边缘层序地层学研究:“高速沉积物供给、窄陆架和峡谷头部与河口相邻”可以打破传统层序地层学理论的“枷锁”,使得在相对海平面变化的任何时刻粗碎屑颗粒(沙—粉沙)都可以被输运卸载到陆坡深水区。提出了陆架坡折迁移轨迹的层序地层学分析方法以及陆架边缘三角洲—海底扇源—汇系统的层序研究思路,认为陆架边缘的气候条件(冰室和温室)、水动力作用(河控、浪控或潮控)以及沉积物供给粒度(富砂和富泥)亦控制了粗粒沉积向深水中的搬运卸载过程。
(3) 2010—2020:海相碎屑岩层序地层学标准化:将全球海平面作为层序划分的基准造成层序地层模式的持续争议和相关术语的混乱,Catuneanu et al.[13]推荐进行层序地层学标准化工作,开展独立于模式的层序地层学。陆架坡折迁移轨迹和可容空间序列可用于识别不同级别的层序界面(界面性)、进而划分不同的地层叠置样式(旋回性),是推进层序地层学标准化工作重要的方法手段。
(4) 2020—未来:海相碎屑岩层序地层学热点研究领域:当前深海碎屑岩层序地层学理论关注的热点领域主要有:3D层序结构和样式多变性、重视物源供给分析、开展独立于模式和基于沉积过程的层序地层学研究。
致谢本文是笔者在中国海洋石油集团有限公司青年科技创新型人才(油气勘探专业)培训班讲义和Ronald J Steel教授在2014年William Smith Meeting大会邀请报告基础上的进一步凝练,也是课题组所承担两个深水层序—沉积自然科学基金项目[中更新世以来珠江陆架边缘三角洲—海底扇“源—汇同步”的形成机制(41802117)和珠江峡谷末次冰期以来浊流活动对气候变化的响应尺度与反馈机制(41972100)]的部分成果;在此一并致以诚挚的谢意。本文仅是笔者对“深海碎屑岩层序地层学过去五十年重要进展”相关文献和课题组相关研究积累的思考和凝练。虽尽心竭力,奈何“诠才末学”,多有纰漏,敬请谅解并指正。
参考文献
[1]薛良清. 层序地层学研究现状、方法与前景[J]. 石油勘探与开发,1995,22(5):8-13.
Xue Liangqing. Current status, methodology, and future directions of sequence siratigraphy study[J]. Petroleum Exploration and Development, 1995, 22(5): 8-13.
[2]Sloss L L, Krumbein W C, Dapples E C. Integrated facies analysis[M]//Longwell C. Sedimentary facies in geologichistory. Indiana: Geological Society of America, 1949: 91-124.
[3]Mitchum R M, Vail P R, Thompson III S. Seismic stratigraphy and global changes of sea level, Part 2: The depositional sequence as a basic unit for stratigraphic analysis[M]//Payton C E. Seismic stratigraphy — applications to hydrocarbon exploration. Oklahoma: American Association of Petroleum Geologists, 1977: 53-62.
[4]Vail P R, Mitchum R M, Thompson III S. Seismic stratigraphy and global changes of sea level, Part 3: Relative changes of sea level from coastal onlap[M]//Payton C E. Seismic stratigraphy — applications to hydrocarbon exploration. Oklahoma: American Association of Petroleum Geologists, 1977: 63-81.
[5]Haq B U, Hardenbol J, Vail P R. Chronology of fluctuating sea levels since the Triassic[J]. Science, 1987, 235(4793): 1156-1167.
[6]van Wagoner J C, Posamentier H W, Mitchum R M, et al. An overview of the fundamentals of sequence stratigraphy and key definitions[M]//Wilgus C K, Hastings B S, Posamentier H, et al. Sea-level changes: An integrated approach. Tulsa: SEPM Society for Sedimentary Geology, 1988: 39-45.
[7]侯明才,陈洪德,田景春. 层序地层学的研究进展[J]. 矿物岩石,2001,21(3):128-134.
Hou Mingcai, Chen Hongde, Tian Jingchun. The progress of sequence stratigraphy[J]. Journal of Mineralogy and Petrology, 2001, 21(3): 128-134.
[8]庞雄,陈长民,彭大钧,等. 南海珠江深水扇系统的层序地层学研究[J]. 地学前缘,2007,14(1):220-229.
Pang Xiong, Chen Changmin, Peng Dajun, et al. Sequence stratigraphy of Pearl River deep-water fan system in the South China Sea[J]. Earth Science Frontiers, 2007, 14(1): 220-229.
[9]林畅松. 沉积盆地的层序和沉积充填结构及过程响应[J]. 沉积学报,2009,27(5):849-862.
Lin Changsong. Sequence and depositional architecture of sedimentary basin and process responses[J]. Acta Sedimentologica Sinica, 2009, 27(5): 849-862.
[10]姜在兴. 沉积体系及层序地层学研究现状及发展趋势[J]. 石油与天然气地质,2010,31(5):535-541.
Jiang Zaixing. Studies of depositional systems and sequence stratigraphy: The present and the future[J]. Oil & Gas Geology, 2010, 31(5): 535-541.
[11]姜在兴. 层序地层学研究进展:国际层序地层学研讨会综述[J]. 地学前缘,2012,19(1):1-9.
Jiang Zaixing. Advances in sequence stratigraphy: A summary from International Workshop on Sequence Stratigraphy[J]. Earth Science Frontiers, 2012, 19(1): 1-9.
[12]秦雁群,计智锋,万仑坤,等. 海相深水碎屑岩层序地层学理论进展及关键问题[J]. 石油与天然气地质,2017,38(1):12-21.
Qin Yanqun, Ji Zhifeng, Wan Lunkun, et al. Theory progress and key issues of deep water marine clastic sequence stratigraphy[J]. Oil & Gas Geology, 2017, 38(1): 12-21.
[13]Catuneanu O, Abreu V, Bhattacharya J P, et al. Towards the standardization of sequence stratigraphy[J]. Earth-Science Reviews, 2009, 92(1/2): 1-33.
[14]Worsley T R, Nance D, Moody J B. Global tectonics and eustasy for the past 2 billion years[J]. Marine Geology, 1984, 58(3/4): 373-400.
[15]Takashima R, Nishi H, Huber B T, et al. Greenhouse world and the Mesozoic ocean[J]. Oceanography, 2006, 19(4): 82-92.
[16]Nance R D, Murphy J B, Santosh M. The supercontinent cycle: A retrospective essay[J]. Gondwana Research, 2014, 25(1): 4-29.
[17]Posamentier H W, Jervey M T, Vail P R. Eustatic controls on clastic deposition I — conceptual framework[M]//Wilgus C K, Hastings B S, Posamentier H, et al. Sea-level changes: An integrated approach. Tulsa: SEPM Society for Sedimentary Geology, 1988.
[18]van Wagoner J C, Mitchum R M, Campion K M, et al. Siliciclastic sequence stratigraphy in well logs, cores, and outcrops: Concepts for high-resolution correlation of time and facies[M]. Tulsa: Special Publications of AAPG, 1990.
[19]Hunt D, Tucker M E. Stranded parasequences and the forced regressive wedge systems tract: Deposition during base-level’fall[J]. Sedimentary Geology, 1992, 81(1/2): 1-9.
[20]Hampson G J, Rodriguez A, Storms J, et al. Geomorphology and high-resolution stratigraphy of progradational wave-dominated shoreline deposits: Impact on reservoir-scale facies architecture[M]//Hampson G J, Steel R J, Burgess P M, et al. Recent advances in models of siliciclastic shallow-marine stratigraphy. Grand Junction: SEPM Society for Sedimentary Geology, 2008: 1-24.
[21]Sweet M L, Blum M D. Connections between fluvial to shallow marine environments and submarine canyons: Implications for sediment transfer to deep water[J]. Journal of Sedimentary Research, 2016, 86(10): 1147-1162.
[22]Miall A D. Eustatic sea level changes interpreted from seismic stratigraphy: A critique of the methodology with particular reference to the North Sea Jurassic record[J]. AAPG Bulletin, 1986, 70(2): 485.
[23]Miall A D. Exxon global cycle chart: An event for every occasion?[J]. Geology, 1992, 20(9): 787-790.
[24]Hubbard J R. Age and significance of sequence boundaries on Jurassic and Early Cretaceous rifted continental margins[J]. AAPG Bulletin, 1988, 72(1): 49-72.
[25]Helland-Hansen W, Gjelberg J G. Conceptual basis and variability in sequence stratigraphy: A different perspective[J]. Sedimentary Geology, 1994, 92(1/2): 31-52.
[26]Burgess P M. The future of the sequence stratigraphy paradigm: Dealing with a variable third dimension[J]. Geology, 2016, 44(4): 335-336.
[27]Zhang J Y, Burgess P M, Granjeon D, et al. Can sediment supply variations create sequences? Insights from stratigraphic forward modelling[J]. Basin Research, 2019, 31(2): 274-289.
[28]Xu S H, Han J H, Wang Y M, et al. How much systems-tract scale, three-dimensional stratigraphic variability is present in sequence stratigraphy?: An answer from the Middle Miocene Pearl River Mouth Basin[J]. AAPG Bulletin, 2020, 104(6): 1261-1285.
[29]李宝庆. 现行层序模型及其标准化[J]. 石油实验地质,2015,37(2):134-140.
Li Baoqing. Current models and standardization of sequence stratigraphy[J]. Petroleum Geology & Experiment, 2015, 37(2): 134-140.
[30]Galloway W E. Genetic stratigraphic sequences in Basin analysis I: Architecture and genesis of flooding-surface bounded depositional units[J]. AAPG Bulletin, 1989, 73(2): 125-142.
[31]Frazier D E. Depositional-episodes: Their relationship to the Quaternary stratigraphic framework in the northwestern portion of the Gulf Basin[R]. Austin: University of Texas at Austin, Bureau of Economic Geology, 1974.
[32]Embry A F. Depostional sequence-theoretical considerations, boundary recognition and relationships to other genetic units[M]//. Mork A. Sequence Stratigraphy Field Workshop. Trondheim: Continental Shelf Institute (IKU), 1990: 1-26.
[33]Embry A F, Podruski J A. Third-order depositional sequences of the Mesozoic succession of Sverdrup Basin[M]//James D P, Leckie D A. Sequences, stratigraphy, sedimentology: Surface and subsurface. CSPG Special Publications, 1988, 15: 73-84.
[34]Embry A F, Johannessen E P. T-R sequence stratigraphy, facies analysis and reservoir distribution in the uppermost Triassic–Lower Jurassic succession, western Sverdrup Basin, Arctic Canada[J]. Calgary: Norwegian Petroleum Society Special Publications, 1993, 2: 121-146.
[35]Steel R J, Clinforms Olsen T., clinoform trajectories and deepwater sands[M]//Armentrout J. Sequence-stratigraphic models for exploration and production: Evolving methodology, emerging models and application histories. Tulsa: GCSSEPM Proceedings 22nd Annual Conference, 2002: 367-381.
[36]Muto T, Steel R J. Retreat of the front in a prograding delta[J]. Geology, 1992, 20(11): 967-970.
[37]Muto T, Steel R J. Autogenic response of fluvial deltas to steady sea-level fall: Implications from flume-tank experiments[J]. Geology, 2004, 32(5): 401-404.
[38]Muto T, Steel R J. The autostratigraphic view of responses of river deltas to external forcing: A review of the concepts[M]//Martinius A W, Ravnås R, Howell J A, et al. From depositional systems to sedimentary successions on the Norwegian continental margin. Hoboken: Wiley Blackwell, 2014: 139-148.
[39]Helland-Hansen W, Martinsen O J. Shoreline trajectories and sequences: Description of variable depositional-dip scenarios[J]. Journal of Sedimentary Research, 1996, 66(4): 670-688.
[40]张曼莉,林畅松,何敏,等. 珠江口盆地晚渐新世陆架边缘三角洲沉积层序结构及演化[J]. 石油与天然气地质,2019,40(4):875-885.
Zhang Manli, Lin Changsong, He Min, et al. Sequence architecture and evolution of shelf-margin deltaic systems of the Late Oligocene in Pearl River Mouth Basin[J]. Oil & Gas Geology, 2019, 40(4): 875-885.
[41]张昕,林畅松,张忠涛,等. 珠江口盆地北部早—中中新世滨线迁移轨迹与沉积体系演化[J]. 东北石油大学学报,2020,44(1):99-111.
Zhang Xin, Lin Changsong, Zhang Zhongtao, et al. Shoreline trajectory and depositional evolution of Early-Mid Miocene succession in northern Pearl River Mouth Basin[J]. Journal of Northeast Petroleum University, 2020, 44(1): 99-111.
[42]Hampson G J, Sixsmith P J, Kieft R L, et al. Quantitative analysis of net-transgressive shoreline trajectories and stratigraphic architectures: Mid-to-Late Jurassic of the North Sea rift Basin[J]. Basin Research, 2009, 21(5): 528-558.
[43]Steel R J, Crabaugh J, Schellpeper M, et al. Deltas vs. rivers on the shelf edge: Their relative contributions to the growth of shelf-margins and Basin-floor fans (Barremian and Eocene, Spitsbergen)[M]//Weimer P. Deep-water reservoirs of the world. SEPM Society for Sedimentary Geology, 2000: 981-1009.
[44]Steel R J, Carvajal C, Petter A L, et al. Shelf and shelf-margin growth in scenarios of rising and falling sea level[M]//Hampson G J, Steel R J, Burgess R M, et al. Recent advances in models of siliciclastic shallow-marine stratigraphy. Grand Junction: SEPM Society for Sedimentary Geology, 2008: 1-24.
[45]Johannessen E P, Steel R J. Shelf-margin clinoforms and prediction of deepwater sands[J]. Basin Research, 2005, 17(4): 521-550.
[46]Gong C L, Steel R J, Wang Y M, et al. Shelf-margin architecture variability and its role in sediment-budget partitioning into deep-water areas[J]. Earth-Science Reviews, 2016, 154: 72-101.
[47]Gong C L, Steel R J, Wang Y M, et al. Grain size and transport regime at shelf edge as fundamental controls on delivery of shelf-edge sands to deepwater[J]. Earth-Science Reviews, 2016, 157: 32-60.
[48]Carvajal C R, Steel R J. Thick turbidite successions from supply-dominated shelves during sea-level highstand[J]. Geology, 2006, 34(8): 665-668.
[49]Flood R D, Piper D J W. Amazon Fan sedimentation: The relationship to equatorial climate change, continental denudation, and sea-level fluctuations[M]//Flood R D, Piper D J W, Klaus A, et al. Proceedings of the ocean drilling program, scientific results. College Station, Texas: Ocean Drilling Program, 1997, 653-675.
[50]Carvajal C, Steel R, Petter A. Sediment supply: The main driver of shelf-margin growth[J]. Earth-Science Review, 2009, 96(4): 221-248.
[51]Burgess P M, Allen P A, Steel R J. Introduction to the future of sequence stratigraphy: Evolution or revolution?[J]. Journal of the Geological Society, 2016, 173(5): 801-802.
[52]Covault J A, Normark W R, Romans B W, et al. Highstand fans in the California borderland: The overlooked deep-water depositional systems[J]. Geology, 2007, 35(9): 783-786.
[53]Bernhardt A, Schwanghart W, Hebbeln D, et al. Immediate propagation of deglacial environmental change to deep-marine turbidite systems along the Chile convergent margin[J]. Earth and Planetary Science Letters, 2017, 473: 190-204.
[54]Sequeiros O E, Pittaluga M B, Frascati A, et al. How typhoons trigger turbidity currents in submarine canyons[J]. Scientific Reports, 2019, 9: 9220.
[55]龚承林,齐昆,徐杰,等. 深水源—汇系统对多尺度气候变化的过程响应与反馈机制[J]. 沉积学报,2021,39(1):231-252.
Gong Chenglin, Qi Kun, Xu Jie, et al. Process-product linkages and feedback mechanisms of deepwater source-to-sink responses to multi-scale climate changes[J]. Acta Sedimentologica Sinica, 2021, 39(1): 231-252.
[56]徐少华,王英民,何敏,等. 珠江口盆地陆坡类型及其对深水储层的控制[J]. 中国矿业大学学报,2016,45(5):982-992.
Xu Shaohua, Wang Yingmin, He Min, et al. Slope types and their controlling effects on deep-water reservoir in the Pearl River Mouth Basin[J]. Journal of China University of Mining & Technology, 2016, 45(5): 982-992.
[57]陈亮,冯轩,韩晋阳,等. 白云凹陷SQ13.8层序细粒深水扇沉积模式[J]. 中国海上油气,2020,32(5):36-43.
Chen Liang, Feng Xuan, Han Jinyang, et al. Deep-water fine-grained fan sedimentary model of SQ13.8 sequence in the Baiyun Sag, Pearl River Mouth Basin[J]. China Offshore Oil and Gas, 2020, 32(5): 36-43.
[58]张忠涛,张向涛,孙辉,等. 珠江口盆地渐新世陆架边缘三角洲沉积特征及其对成藏的控制作用[J]. 石油学报,2019,40(增刊1):81-89.
Zhang Zhongtao, Zhang Xiangtao, Sun Hui, et al. Sedimentary characteristics of Oligocene shelf edge delta and their control on hydrocarbon accumulation in Pearl River Mouth Basin[J]. Acta Petrolei Sinica, 2019, 40(Suppl.1): 81-89.
[59]庞雄. 深水重力流沉积的层序地层结构与控制因素:南海北部白云深水区重力流沉积层序地层学研究思路[J]. 中国海上油气,2012,24(2):1-8.
Pang Xiong. Sequence stratigraphy configuration of deepwater gravity-flow sediments and its controls: A line of thinking in sequence stratigraphy of gravity-flow sediments in Baiyun deepwater area, the northern South China Sea[J]. China Offshore Oil and Gas, 2012, 24(2): 1-8.
[60]柳保军,庞雄,颜承志,等. 珠江口盆地白云深水区渐新世—中新世陆架坡折带演化及油气勘探意义[J]. 石油学报,2011,32(2):234-242.
Liu Baojun, Pang Xiong, Yan Chengzhi, et al. Evolution of the Oligocene-Miocene shelf slope-break zone in the Baiyun deep-water area of the Pearl River Mouth Basin and its significance in oil-gas exploration[J]. Acta Petrolei Sinica, 2011, 32(2): 234-242.
[61]林畅松,施和生,李浩,等. 南海北部珠江口盆地陆架边缘斜坡带层序结构和沉积演化及控制作用[J]. 地球科学,2018,43(10):3407-3422.
Lin Changsong, Shi Hesheng, Li Hao, et al. Sequence architecture, depositional evolution and controlling processes of continental slope in Pearl River Mouth Basin, northern South China Sea[J]. Earth Science, 2018, 43(10): 3407-3422.
[62]Fisher W L, Galloway W E, Steel R J, et al. Deep-water depositional systems supplied by shelf-incising submarine canyons: Recognition and significance in the geologic record[J]. Earth-Science Reviews, 2021, 214: 103531.
[63]Gong C, Li D, Steel R J, et al. Delta-to-fan coupling as a fundamental control on source-to-sink delivery of coarse clastics to deepwater: Insights from stratigraphic forward modeling[J]. Basin Research, 2021, in press.
[64]林畅松,夏庆龙,施和生,等. 地貌演化、源—汇过程与盆地分析[J]. 地学前缘,2015,22(1):9-20.
Lin Changsong, Xia Qinglong, Shi Hesheng, et al. Geomorphological evolution, source to sink system and basin analysis[J]. Earth Science Frontiers, 2015, 22(1): 9-20.
[65]石学法,乔淑卿,杨守业,等. 亚洲大陆边缘沉积学研究进展(2011—2020)[J]. 矿物岩石地球化学通报,2021,40(2):319-336.
Shi Xuefa, Qiao Shuqing, YangShouye, et al. Progress in sedimentology research of the Asian continental margin (2011-2020)[J]. Bulletin of Mineralogy, Petrology and Geochemistry,2021,40(2):319-336.
[66]邵龙义,王学天,李雅楠,等. 深时源—汇系统古地理重建方法评述[J]. 古地理学报,2019,21(1):67-81.
Shao Longyi, Wang Xuetian, Li Yanan, et al. Review on palaeogeographic reconstruction of deep-time source-to-sink systems[J]. Journal of Palaeogeography (Chinese Edition), 2019, 21(1): 67-81.
[67]Talling P J, Allin J, Armitage D A, et al. Key future directions for research on turbidity currents and their deposits[J]. Journal of Sedimentary Research, 2015, 85(2): 153-169.
[68]Romans B W, Castelltort S, Covault J A, et al. Environmental signal propagation in sedimentary systems across timescales[J]. Earth-Science Reviews, 2016, 153: 7-29.
[69]Walsh J P, Wiberg P L, Aalto R, et al. Source-to-sink research: Economy of the Earth's surface and its strata[J]. Earth-Science Reviews, 2016, 153: 1-6.
[70]Paumard V, Bourget J, Payenberg T, et al. Controls on deep-water sand delivery beyond the shelf edge: Accommodation, sediment supply, and deltaic process regime[J]. Journal of Sedimentary Research, 2020, 90(1): 104-130.
[71]Koo W M, Olariu C, Steel R J, et al. Coupling between shelf-edge architecture and submarine-fan growth style in a supply-dominated margin[J]. Journal of Sedimentary Research, 2016, 86(6): 613-628.
[72]Gong C L, Sztanó O, Steel R J, et al. Critical differences in sediment delivery and partitioning between marine and lacustrine basins: A comparison of marine and lacustrine aggradational to progradational clinothem pairs[J]. GSA Bulletin, 2019, 131(5/6): 766-781.
[73]Gong C L, Qi K, Ma Y, et al. Tight coupling between the cyclicity of deep-water systems and rising-then-flat shelf-edge pairs along the submarine segment of the Qiongdongnan sediment-routing system[J]. Journal of Sedimentary Research, 2019, 89(10): 956-975.
[74]Pellegrini C, Maselli V, Gamberi F, et al. How to make a 350-m-thick lowstand systems tract in 17,000 years: The Late Pleistocene Po River (Italy) lowstand wedge[J]. Geology, 2017, 45(4): 327-330.
[75]吴和源. 朝向层序地层学标准化:层序地层学研究的一个重要科学命题[J]. 沉积学报,2017,35(3):425-435.
Wu Heyuan. Towards the standardization of sequence stratigraphy: An important scientific proposition of sequence stratigraphy[J]. Acta Sedimentologica Sinica, 2017, 35(3): 425-435.
[76]Catuneanu O. Model-independent sequence stratigraphy[J]. Earth-Science Reviews, 2019, 188: 312-388.
[77]Helland-Hansen W. Towards the standardization of sequence stratigraphy[J]. Earth-Science Reviews, 2009, 94(1/2/3/4): 95-97.
[78]Neal J, Abreu V. Sequence stratigraphy hierarchy and the accommodation succession method[J]. Geology, 2009, 37(9): 779-782.
[79]Helland-Hansen W, Hampson G J. Trajectory analysis: Concepts and applications[J]. Basin Research, 2009, 21(5): 454-483.
[80]Gong C L, Wang Y M, Pyles D R, et al. Shelf-edge trajectories and stratal stacking patterns: Their sequence-stratigraphic significance and relation to styles of deep-water sedimentation and amount of deep-water sandstone[J]. AAPG Bulletin, 2015, 99(7): 1211-1243.
[81]Gong C, Wang Y, Steel R J, et al. Growth styles of shelf-margin clinoforms: Prediction of sand- and sediment-budget partitioning into and across the shelf[J]. Journal of Sedimentary Research, 2015, 85(3): 209-229.
[82]Laugier F J, Plink-Björklund P. Defining the shelf edge and the three-dimensional shelf edge to slope facies variability in shelf-edge deltas[J]. Sedimentology, 2016, 63(5): 1280-1320.
[83]Madof A S, Harris A D, Connell S D. Nearshore along-strike variability: Is the concept of the systems tract unhinged?[J]. Geology, 2016, 44(4): 315-318.
[84]徐少华,何敏,庞雄,等. 被动陆缘层序地层结构的侧向变化及其启示:以珠江口盆地中中新世13.8Ma为例[J]. 石油与天然气地质,2018,39(4):811-822.
Xu Shaohua, He Min, Pang Xiong, et al. Lateral variation of sequence stratigraphic architecture on passive continental margin and its enlightenment: A case from the Middle Miocene in Pearl River Mouth Basin in 13.8 Ma[J]. Oil & Gas Geology, 2018, 39(4): 811-822.
[85]Martinsen O J, Helland-Hansen W. Strike variability of clastic depositional systems: Does it matter for sequence-stratigraphic analysis?[J]. Geology, 1995, 23(5): 439-442.
[86]Schlager W. Accommodation and supply: A dual control on stratigraphic sequences[J]. Sedimentary Geology, 1993, 86(1/2): 111-136.
[87]Yoshida S, Steel R J, Dalrymple R W. Changes in depositional processes: An ingredient in a new generation of sequence-stratigraphic models[J]. Journal of Sedimentary Research, 2007, 77(6): 447-460.
[88]Dixon J F, Steel R J, Olariu C. Shelf-edge delta regime as a predictor of deep-water deposition[J]. Journal of Sedimentary Research, 2012, 82(9): 681-687.
论文相关信息
第一作者:龚承林,中国石油大学(北京)教授,深水沉积学和层序地层学,E-mail: chenglingong@cup.edu.cn
基金资助:国家自然科学基金(41802117,41972100)
DOI:10.14027/j.issn.1000-0550.2021.108
引用格式:龚承林,Steel Ronald J.,彭旸,王英民,李东伟.深海碎屑岩层序地层学50年(1970—2020)重要进展[J]. 沉积学报, 2022, 40(2): 292-318.www.52ocean.cn
% R/ G( j( h. N8 G
回复

举报 使用道具

相关帖子

全部回帖
暂无回帖,快来参与回复吧
懒得打字?点击右侧快捷回复 【吾爱海洋论坛发文有奖】
您需要登录后才可以回帖 登录 | 立即注册
冰死铁
活跃在昨天 19:21
快速回复 返回顶部 返回列表