收藏本站 劰载中...网站公告 | 吾爱海洋论坛交流QQ群:835383472

刘芳明等:海洋碳汇经济价值核算研究

[复制链接]
全球气候变暖形势日益严峻,联合国举行了一系列的国际气候会议和谈判,以期在全球范围内采取有效措施减缓气候变暖的进程。2015年,习近平总书记出席巴黎气候变化大会时,提出中国2030年单位国内生产总值二氧化碳排放比2005年下降60%-65%的目标,要实现该目标有两种途径,一是减少二氧化碳的排放,即节能减排,二是提高二氧化碳的吸收容量,即增加碳汇。陆地和海洋是碳汇的两大重要载体,陆地碳汇交易已市场化运行很久,为促进二氧化碳减排做出了巨大贡献。海洋是地球上最大的碳库,将海洋碳汇纳入中国碳交易市场,不仅有利于中国减排目标的实现,同时可形成新的经济增长点,促进海洋生态环境保护与修复,进一步带来巨大的经济效益和社会效益。海洋碳汇方法学和标准建立是发展海洋碳汇的基础,海洋碳汇的经济价值核算是推动海洋碳汇进入中国碳交易市场、优化海洋资源配置的前提条件,具有重要的理论和实践意义。

7 j: f+ K* o9 w0 X/ p1 海洋碳汇相关理论探讨
) V" z' n) w6 T8 q0 S/ @4 F& y; v) Z* C
1.1 海洋碳汇内涵
3 t! v0 @. Z1 Y8 i9 [. w9 n7 _8 J6 X$ F2 O- d9 x8 v- ]8 k
对于碳汇的解释主要有三种。第一种:碳汇是一种系统,碳汇体现为一种汇集、吸收和固定二氧化碳的能力,作为一个实体,碳汇是指自然界中碳的寄存体,主要是指海洋、土壤、岩石与生物体(李顺龙等,2004),碳汇是一个汇集碳、贮存碳的“库”;第二种:碳汇是一种状态,在整个碳循环过程中,如果与外界进行碳交换时所处的状态体现为对外界碳的净吸收,则其表现为碳汇;反之,则其表现为碳源,换句话说,碳汇体现的是被研究对象与外界进行碳交换的净成果(黄丽媛,2009);第三种:碳汇是一种动态机制。联合国政府间气候变化专门委员会(IPCC)规定,碳汇是任何能从大气中清除温室气体、气溶胶或温室气体前期物的过程、活动、机制等。

+ g. x' v2 ~# S# h
与陆地上的“绿色碳汇”相对应,海洋碳汇又可称为“蓝色碳汇”,简称“蓝碳”。“蓝碳”的概念源于联合国环境规划署发表的《蓝碳》报告(Nellemann et al,2009),该报告认为全球自然生态系统通过光合作用捕获的碳称为“生物碳”(或称为“绿碳”),其中约55%由海洋生物捕获,特别是海岸带的红树林、海草床和盐沼能够捕获和储存大量的碳,该部分的碳称之为“蓝碳”。目前,学术界对海洋碳汇内涵的理解有以下两种:一是与《蓝碳》报告观点相近,强调海洋生物在海洋碳汇中的作用,认为海洋碳汇是利用海洋生物吸收大气中的二氧化碳,并将其固定在海洋中的过程、活动和机制。海洋碳汇不仅包括藻类和贝类等养殖生物通过光合作用和大量滤食浮游植物从海水中吸收碳元素的过程和生产活动,还包括以浮游生物和贝类、藻类型食的鱼类、头足类、甲壳类和棘皮动物等生物资源种类通过食物网机制和生长活动所使用的碳(许冬兰,2011);二是强调海洋碳汇是“碳”,指通过海洋和海岸带生态系统(涵盖了海岸带、湿地、沼泽、河口、近海、浅海和深海等海洋生境)吸收并固存的碳,其储存形式主要包括生物碳和沉积物碳(王秀君等,2016)。

# ]( q  @: }1 x7 f+ g! c" I% v* m
基于以上研究成果,本文认为,海洋作为一个特定载体,通过能够吸收、固定、存储二氧化碳的海洋生物、非生物和其他海洋活动,减少人类向大气排放的温室气体的自然或人为的过程、活动和机制即是海洋碳汇。
( s7 J# j" @1 l1 X
海洋碳汇的主体包括红树林、海草床、盐沼等海洋生态系统,此外我国科学家提出了渔业碳汇(肖乐等,2010)、微型生物碳泵(焦念志等,2011)等重要理论,认为大型海藻、贝类乃至微型生物也能高效固定并储存碳。
" n4 [2 I; s, H- w
1.2 海洋碳汇价值内涵
  ?" a3 u9 C& u) R' O+ R
9 R. {2 _7 o8 R2 R2 }! v% ~  g! V8 z" I
海洋碳汇价值分狭义和广义两种。狭义的海洋碳汇价值可理解为“通过海洋生物、非生物和其他海洋活动,产生的二氧化碳存储增量的市场价值”,这其中蕴含了时间和增量的概念,即人们在一定的时间段内,通过增养殖、生态修复工程(如贝藻养殖、红树林海草床修复等)等活动,增加了二氧化碳的储存量从而产生了海洋碳汇价值,其价值核算过程为:根据碳交易市场情况,人为地赋予增加单位二氧化碳数量价格(元/吨 (二氧化碳吸收增量)),通过计算增养殖和生态修复工程过程二氧化碳新增储存量(吨(二氧化碳吸收增量)),二者相乘即为海洋碳汇价值。

* D! N& B: z: E/ O4 T5 I- {3 N
广义的海洋碳汇价值可理解为“吸收、固定、存储二氧化碳的海洋生物、非生物和其他海洋活动的总价值”,本文主要探讨广义的海洋碳汇价值及其核算。
9 e$ s- u, G$ ]& F* V
1.3 海洋碳汇价值特点及构成9 G# j4 U" j& V
3 r3 ], h9 g9 P/ B, t
海洋碳汇具有一般商品的二重属性,即使用价值和价值。海洋碳汇的使用价值体现在,通过海洋生态系统的碳汇功能实现温室气体的减排,对人类生存、生活环境质量的改善发挥重要作用;其价值体现为,在整个过程中投入了人力、物力、资金和技术进行研究、保护和利用,这其中凝结了无差别的人类劳动。

% a. I) Q. _! M
由于海洋碳汇资源本身的特殊性,其价值又具有不同于一般商品价值的特点,体现在三个方面:(1)价值在时空上动态变化。比如红树林、海草床、贝类等海洋碳汇资源,它们的地区分布不均衡,不同地区的利用方式也不尽相同,随着技术的进步和人类的开发利用,其价值在时空范围内存在动态变化;(2)价值有多种表现形态。商品的价值形态通常表现为价格,而海洋碳汇资源的价值除了价格的表现形态,还表现为其附属的价格,如贝类、食用海藻等的价值除了表现为市场交易价格,还有着调节气候、休闲娱乐、科研文化等用途,而这些服务没有市场价格,价值度量比较困难;(3)价值具有整体性的特点。海洋碳汇功能的发挥依赖于海洋生态系统,而生态系统是具有整体性的,对某种海洋碳汇资源的开发利用,必然会影响到其他海洋碳汇资源功能的发挥,海洋碳汇资源的经济价值、生态价值、社会价值是不可分割的整体。
! J+ C5 ]" V! Z7 a2 {5 g& K! Z+ O
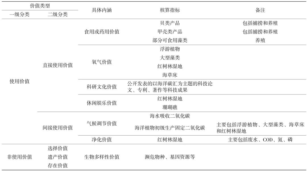
海洋碳汇作为一种生态资源,其价值构成与环境资源价值构成有相通之处。环境资源的总经济价值包括使用价值(分为直接使用价值、间接使用价值、选择价值)和非使用价值(分为遗产价值和存在价值),该价值分类方法被归纳为“五分型分类”(李金昌,2002)。本文借鉴“五分型分类”模型,将其应用到海洋碳汇价值构成分类上,称之为海洋碳汇价值的“五分类”模型,具体见表1。
. Q- g) _9 E8 t
表1 海洋碳汇价值的“五分类”模型

9 \: J! D) S0 \2 }

; ?( R4 }+ _0 R9 @/ h# L* x5 o                               
登录/注册后可看大图

# e) O9 h8 @0 s' g3 @2 ?: p2 海洋碳汇经济价值核算
) q0 j" @. Q6 a% a1 b& F* s
/ E3 D4 R; c: _2 V5 Q- i3 W; M
海洋碳汇交易市场中,资源的供给者可以将有效的碳汇经济价值通过碳市场进行交易,不仅有利于碳汇功能价值的实现,而且碳汇收益可以作为碳汇生产者的价值补偿和生态建设投入。同时,在目前海洋空间等资源价值被低估、资源难以实现最优配置的情况下,海洋碳汇经济价值的核算能够为海洋空间开发、海洋资源利用等海洋经济活动的生态补偿机制提供重要的参考与补充。

3 G$ ^# A+ [0 z9 X
国外的林业碳汇交易已实践多年,与林业相关的碳核算标准有芝加哥气候交易所标准、国际核证碳减排标准、美国碳注册标准等三十多项。由于海洋碳汇和林业碳汇都是生态资源,二者的功能相似,因此,海洋碳汇的核算可参考林业碳汇实践中的成熟经验,同时也要考虑二者的不同。首先,相对于林业碳汇而言,海洋碳汇固碳能力大,经济价值高,倘若完全照搬林业碳汇的核算方法,未来在全国统一的碳交易市场实践时会面临很大的困难,可操作性差;其次,海洋上的产权划分比陆地更加困难,中间牵扯到的利益主体更为复杂,使得经济价值的核算可能存在不公平分配现象;第三,中国的碳汇交易市场刚刚建立,林业碳汇项目启动时间较短,处于逐渐发展完善的阶段。海洋碳汇还未形成交易市场,因此,一些基于市场机制核算林业碳汇经济价值的方法对于海洋碳汇来说并不适用。
6 a: c, l; ~) U2 ?- S8 |- m. O2 r
本文依据环境经济学的价值评估理论,在借鉴林业碳汇经济价值核算的基础上,探讨采用总经济价值法对海洋碳汇经济价值进行核算,并根据上节提出的海洋碳汇价值构成,构建各个分类价值的指标体系,分别采用不同方法对各个分类价值进行核算,最后对该方法做出分析与评价,为海洋碳汇价值核算及未来海洋碳汇进入中国碳汇交易市场提供参考。

% f4 g& X' `/ u$ d8 p7 e2.1 总经济价值法+ A# L+ v  K! u- U, E+ A$ {' }
3 D7 E3 j4 Y4 I. f$ \
总经济价值法建立在海洋碳汇经济价值“五分类”模型的基础上,通过分别核算各个分类价值,将他们加总起来的总价值就是海洋碳汇的经济价值(马中,2006)。即:
& f6 m" {$ Z2 I
TEV=UV+NUV=(DUV+IUV+OV)+(HV+EV)
" K1 @& g! G2 ~8 Z. S  p% _* X# b
“五分类”模型较为全面地考虑到了海洋碳汇的价值构成,既包括有形的价值,又包括无形的价值,既有当代人消费的价值,又有后代人消费的价值。本文构建了海洋碳汇经济价值核算的指标体系,如表2所示。

8 a' L8 `( B: q  `, }, ?" z
表2 海洋碳汇经济价值核算指标

" o) ~- j( H+ H# d
3 Z( b" L5 K: Z  n- D7 e
                               
登录/注册后可看大图
1 C, E, u2 Z' v1 W
需要说明的是,由于海洋碳汇资源种类丰富,相互关联,本文不能穷举,所以以上核算指标的选择并不全面,仅选取了目前海洋经济活动中常涉及的一些指标,在当前情况下,这种指标体系符合核算海洋碳汇经济价值并服务于海洋经济活动的初衷。
+ U' d* E* o! I' N2 N# m4 X: q
2.2 分类价值核算方法
4 i- k; x" }! W# X6 _! s- [7 j
上述海洋碳汇经济价值核算指标体系中,有的指标具有直接交易的市场和价格,有的则难以界定其价格,因此,需要根据不同情况采用不同的方法分别进行核算。具有直接交易市场和价格的指标可以采用市场价值法核算其价值,没有具体交易市场的指标可以采用替代成本法、旅游费用法、意愿价值法等进行核算,具体核算方法如下:

4 W$ N9 q: e$ {# ^8 |4 T
(1)食用或药用价值
, `# o& i5 y, Y2 b: g+ g
具有食用或药用价值的贝类产品、甲壳类产品和部分可食用藻类都有具体交易市场和价格,可以直接采用市场价值法(石洪华等,2007)核算其价值。计算公式为:
; d- G% F% d; f' t6 {; s4 @. t3 A
2 J$ g( L# @( r" Z/ V
                               
登录/注册后可看大图
- m. V" |: \4 _2 _
其中,Qi为贝类产品、甲壳类产品和部分可食用藻类的捕捞量和养殖量,i=1,2,3;Pi为贝类产品、甲壳类产品和部分可食用藻类的批发价格,i=1,2,3。
; b  M+ T1 a9 m9 t3 P( T
(2)氧气价值

$ f  G  k! ?; e/ }
海洋碳汇资源(包括浮游植物、大型藻类、红树林湿地和海草床)产生的氧气虽然没有直接的市场进行交易,但是其对于生物的呼吸意义重大,可以采用替代成本法进行核算,以人工生产单位氧气的成本作为生物释放出的单位氧气的价格(石洪华等,2007)。计算公式为:

  U* l$ N1 W5 m/ S# d1 l
[img=337px,27]http:///_upload/article/images/03/b6/e438a5bb47de95032c7b69251516/792c9dac-74f8-4d58-8b1a-52d84bed5ca0_d.jpg[/img]
+ J' y5 l: X0 }. v0 E
全球气候变暖形势日益严峻,联合国举行了一系列的国际气候会议和谈判,以期在全球范围内采取有效措施减缓气候变暖的进程。2015年,习近平总书记出席巴黎气候变化大会时,提出中国2030年单位国内生产总值二氧化碳排放比2005年下降60%~65%的目标,要实现该目标有两种途径,一是减少二氧化碳的排放,即节能减排。二是提高二氧化碳的吸收容量,即增加碳汇。陆地和海洋是碳汇的两大重要载体,陆地碳汇交易已市场化运行很久,为促进二氧化碳减排做出了巨大贡献。海洋是地球上最大的碳库,将海洋碳汇纳入中国碳交易市场,不仅有利于中国减排目标的实现,同时可形成新的经济增长点,促进海洋生态环境保护与修复,进一步带来巨大的经济效益和社会效益。海洋碳汇方法学和标准的建立是发展海洋碳汇的基础,海洋碳汇的经济价值核算是推动海洋碳汇进入中国碳交易市场、优化海洋资源配置的前提条件,具有重要的理论和实践意义。

7 N$ s- z$ ]/ n, @
(3)科研文化价值
: S# V% H6 O6 y" J3 k
科研文化价值主要体现在与海洋碳汇相关的科技论文、专利等价值,可以从成本和收益两个方面来核算其价值,一方面以科研经费投入成本衡量其价值(石洪华等,2007),另一方面以论文或专利著作的稿费、专利费等收益来衡量。
9 k% L* U' i1 B. S. ?  ^# X
(a)直接成本法:
7 V$ s# g0 m( x6 Q: \( c1 z

' C6 p5 C. r  X+ f: A! H& v3 Z$ i                               
登录/注册后可看大图

: Z( |2 @( {8 w  A
其中,Q为公开发表的以海洋碳汇为主题的科技论文、专利、著作等科技成果的数量;C为平均每项科技成果的科研经费投入,采用国家海洋年科研经费总投入与年科技成果数之比作为平均科研经费投入。

/ V2 p9 ~# {0 l. |+ w
(b)收益价值法:

! ~- c0 d" V+ ~! c6 N4 X" i# R
* p/ B3 R& m% b5 o: D
                               
登录/注册后可看大图

+ |* L; l( Q6 w! }+ G
其中,Q为公开发表的以海洋碳汇为主题的科技论文、专利、著作等科技成果的数量;C为平均每项科技成果的收益回报,采用论文稿费、专利成果出售价值等的总收益与科技成果总数之比作为平均收益。

9 X0 |: f) r; ^
(4)休闲娱乐价值

$ _( _5 [  M% z( l5 U" ]
海洋碳汇资源的休闲娱乐价值体现在红树林湿地和珊瑚礁等的旅游价值。采用旅行费用法进行核算(马中,2006),旅游价值等于游客旅游总费用与消费者剩余价值之和。计算公式为:

6 X* T1 v! j0 w, @8 A4 I
6 k( }0 P- K7 V6 o( {7 y6 a
( D2 R+ J3 x+ I8 O1 L
其中,C为旅行总费用;CS为消费者剩余价值;AC为每位游客的平均旅行费用;Q为旅客总人数;F(Q)为旅客的需求函数,即旅行费用关于游客人次的函数关系。
) c" `: M) ]8 r8 V: j
(5)气候调节价值
" n" w, ^8 J/ ~2 n- H) a' ~
海洋碳汇的气候调节价值主要体现在吸收二氧化碳、减缓温室效应方面,因此以海洋碳汇吸收的二氧化碳的价值作为海洋碳汇气候调节价值。核算方法有碳税法和人工造林法(黄方,2006)。
6 U, I2 E% T  F9 `
(a)碳税法
7 y$ l4 z$ R) r! p2 n! \  n1 B6 i1 Q
以对排放单位二氧化碳征收的税额作为二氧化碳的价格,计算公式为:

6 M$ U# E  g5 w! _
  W# s  D$ \8 B- _: K& h2 [' z
                               
登录/注册后可看大图
5 z/ e# m$ G- M! `! T
其中,Q为海洋水吸收二氧化碳、海洋植物初级生产固定二氧化碳的物理量;r为核算期前的半年内我国碳税的平均值。
% `1 ?. ?+ b+ s
(b)人工造林法

# s' `9 l/ b% B5 ~& \
以通过人工造林吸收单位二氧化碳所耗费的成本作为二氧化碳的价格,计算公式为:

8 F) ], |5 V7 m6 @( n" N, ?

( `* O8 z* T, W4 W0 c  F                               
登录/注册后可看大图
2 X0 m  W3 e+ Z4 M5 Y: c
其中,Q为海水吸收二氧化碳、海洋植物初级生产固定二氧化碳的物理量;C为人工造林吸收单位二氧化碳所耗费的成本。

( K! X2 K- y( A: k. P# T3 T
为了使核算更加精确,取这两种方法核算出价值的均值(肖寒等,2000;欧阳志云等,2004)作为最终海洋碳汇气候调节的价值。

9 A8 `" L- b+ d) a# t) @+ N/ y" {
(6)净化价值

+ j! O# v8 @. w5 `" f5 J
净化价值主要体现为红树林湿地对生活污水、重金属污染、氮、磷等的净化作用。我们采用替代成本法进行核算,计算公式为:

. @5 r( a  N! e, V. v

- L# y4 d7 i+ k, m2 ^, |; E. t- Z                               
登录/注册后可看大图
8 P) T( W- `/ t1 T5 z
其中,Q为向红树林湿地排放的污染物的量;C为人工处理单位污染物的成本。
- G! m& s( N) K
(7)生物多样性价值

* |2 V4 O( j! ?
生物多样性价值在选择价值、遗产价值和存在价值中都有体现,但是没有能够直接表现其价值的市场,也没有近似相关的市场,因此对于这类价值的核算,只能采用意愿调查法(马中,2006),即根据人们对保护生物多样性愿意支付的最高价格或者对损害生物多样性能够接受的最大赔偿价格来衡量生物多样性价值。

5 K  k8 u+ _4 k: p2 e6 m! G
通过设计调查问卷,调查周围民众对于生物多样性的意愿支付价格或接受赔偿价格,然后进行加总,即为某地区生物多样性的价值。
2 n& H2 j/ C0 r5 j+ H
2.3 分析与评价1 F9 b) A$ q$ X+ s1 V

6 K" z; d# x$ F5 \7 O% m- H0 M( J
总体来看,总经济价值法最大限度地衡量了海洋碳汇资源的价值,但是这种方法也有缺陷,比如割裂了各项价值之间的有机联系和复杂的相互依赖性,导致重复或者遗漏计算。此外,尽管“五分类”模型可以确切地区分直接使用价值和间接使用价值,但对于选择价值、遗产价值、存在价值则不容易区分,因为这些概念界定尚未统一,并且对于这类价值的核算只能采用意愿价值法,方法使用中有较大的主观因素,受问卷设计、被调查者的素质影响较大,因此这类价值的核算较为模糊。最后,该指标体系仅纳入了当前科技测量条件下能够获得数据并且与实际生产生活有较大关联的指标,虽然已尽可能地考虑较多的相关指标,但使用此方法核算的价值也仍会小于实际价值。
7 X+ k( {# t, l3 E( X0 s- L
3 促进海洋碳汇核算与发展的建议
1 s' M) }) \/ s* c
+ Z9 `* i9 ^% C. h1 ~' M* p
为了科学地衡量海洋碳汇经济价值,促进海洋碳汇市场发展和海洋生态保护,优化海洋资源配置,提出以下政策建议。

/ B3 V! M4 e& }7 P: g4 l' _% R5 |3.1 加强对海洋碳汇资源调查和监测研究
$ [+ [5 Y) f. \8 k, G; N0 r, e* h* f, I
我国对海洋碳汇的研究刚刚起步,海洋碳汇发展尚未形成系统的理论方法和相关标准,应加强该领域的基础和应用研究,比如海洋碳汇资源(海草床、红树林、盐沼、珊瑚礁、海底沉积物等)的调查、监测和核算方法学研究是当前亟须开展的课题,应当鼓励海洋生态学、海洋生物学、经济学、计量学等多领域专业人才共同参与,协同合作,交叉研究,为海洋碳汇核算提供基础数据。

  n+ Y8 D7 {: o) O2 o3.2 探索构建海洋碳汇发展标准体系
% l. z- G, @& }# p2 w' [/ i+ T& X1 ]: n: f/ B$ t
目前国际上尚无海洋碳汇标准,也没有专门的海洋碳汇交易市场,随着国际社会对海洋碳汇的重视,各国将会争相开展海洋碳汇相关研究和实践,我国应当抓住机遇,加快海洋碳汇标准的研究制定,包括海洋碳汇资源量的核算标准和海洋碳汇项目的价值评估标准,争取掌握国际海洋碳汇标准制定的主导权。

  |2 y! M% \- D% Y! F' M3.3 重视海洋增汇项目的开发- a# ?4 I8 z  e( ~  {9 P

+ H) Y/ M- g2 d, g( N: [2 q) Y. o$ y
由于进入碳汇市场交易的“碳汇”都是增量,即自然生态系统产生的碳汇不能上市交易,只有新增的碳汇资源才具有交易的价值,因此应大力发展海洋增汇项目和工程,推进海草床、红树林和盐沼等碳汇生态系统修复工程,发展贝藻养殖、人工鱼礁项目,开发海洋生态旅游等,增加海洋碳汇的交易价值。
' T7 y# u  g# a) f2 {
3.4 保障海洋碳汇项目发展的政策体系6 t8 ]+ e8 o; }

$ m, ?, ]( H& Y
首先,海洋碳汇的发展依赖于资金的支持,要创新碳金融产品和有关金融政策,鼓励和引导金融资本进入海洋碳汇领域,拓展碳汇工程和项目的资金来源。建立海洋碳汇产业引导基金,引导海洋碳汇产业与多层次资本市场对接,拓展涉海企业融资渠道。其次,海洋碳汇的发展要与海洋生态补偿机制相衔接,通过生态补偿机制弥补增汇减排可能带来的损失,促使企业和公众积极加入海洋碳汇项目中。

5 O. U$ ], X3 ]* P+ P0 l! a# L# j$ D, E3.5 探索建立海洋碳汇交易市场+ k, Y4 O3 O# j& q0 a
) ?- u( `1 ~7 L4 r) p& c
2017年底,中国建立了碳交易市场,随着国际社会对海洋碳汇的重视,未来海洋碳汇将会纳入全球碳交易体系内,中国应积极探索将海洋碳汇纳入碳交易市场的可能。先期可参考林业碳汇,开发海洋碳汇CCER项目,选择试点地区开展项目的交易,总结经验,不断调整海洋碳汇项目发展和交易的路径,后期项目运行成熟之后再向全国推广。
" Z/ l$ l$ Q) O1 C# I4 g% ?0 z+ H
4 结语
7 [; u" w6 k8 Z; m* j4 X
: k8 `( ^/ P% H. Q
在全球变暖的紧迫形势下,加快减排增汇是全球关注的重大问题,海洋碳汇是能够有效解决增汇问题的重要途径。2015年,党中央国务院发布的《生态文明体制改革总体方案》中提出“建立增加海洋碳汇的有效机制”,将海洋碳汇纳入国家战略层面,2016年,国家“十三五”规划正式把海洋碳汇列为研发重点之一,海洋碳汇进入中国经济社会发展的政策体系,加快我国海洋碳汇研究势在必行,海洋碳汇经济价值核算是推进海洋增汇项目发展、开展海洋碳汇交易的基础,需继续加大相关理论和实践的研究与探索,以便为中国引领国际海洋碳汇发展、应对全球气候变化提供技术支撑。
) S$ O6 m! t, S8 Q' G
文章来源:原文发表在《海洋通报》2019年第1期
8 P. ^* }' S- l& `: d
作者:刘芳明1,刘大海1,郭贞利2(1.自然资源部第一海洋研究所;2.中国海洋大学 经济学院)。

8 B, L/ g4 K* f4 `8 `0 T

; u3 V( M( c0 `6 z
回复

举报 使用道具

全部回帖
暂无回帖,快来参与回复吧
懒得打字?点击右侧快捷回复 【吾爱海洋论坛发文有奖】
您需要登录后才可以回帖 登录 | 立即注册
kscg7a827t
活跃在2021-7-26
快速回复 返回顶部 返回列表