收藏本站 劰载中...网站公告 | 吾爱海洋论坛交流QQ群:835383472

海南热带海洋学院“2021年度海南省教育领域'银发精英'人...

[复制链接]

为贯彻落实《海南自由贸易港建设总体方案》、《百万人才进海南行动计划(2018-2025年)》有关部署要求,依据《海南省教育领域“银发精英”汇聚计划实施方案》,现将2021年我省教育领域“银发精英”人才岗位需求信息向社会公告,欢迎优秀退休教育人才到我省工作,助力海南自贸港建设。

一、引进岗位

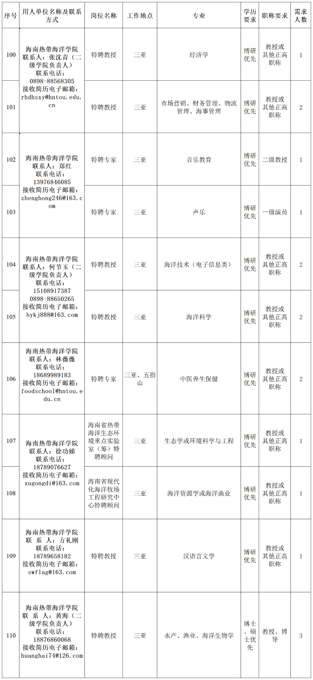
本次发布“银发精英”人才岗位需求共156人,具体岗位信息见附件《2021年度海南省教育领域“银发精英”人才岗位需求信息表》。

二、引进条件

(一)符合《海南自由贸易港人才分类标准(2020)》A、B、C类标准的人才,其中A类人才标准的年龄要求70岁以下,符合B、C类人才标准的年龄要求65岁以下,特别急需紧缺的优秀人才年龄可适当放宽;

(二)具备正常履行职责的身体条件,有健全的医疗保险、养老保险及其他社会保险;

(三)具有良好的职业道德和团队协作精神;

(四)不存在法律法规规定的不得流动的情形。

(五)符合各引进岗位规定的其他资格条件;

三、引进方式

用人单位负责接收简历,择优聘用,符合引进条件的,由用人单位与引进人才签订协议。

四、人才认定

省教育厅将于年底前组织2021年教育领域“银发精英”人才认定工作,依据《海南省教育领域“银发精英”汇聚计划实施方案》,进行专家评审、公示等程序,并报省委人才工作委员会领导审定后纳入教育领域“银发精英”汇聚计划。

未纳入“银发精英”汇聚计划的引进人才,各用人单位可根据实际情况考虑按照柔性引才办理相关手续及高层次人才认定事宜。

五、聘用期间待遇

聘用期间各项待遇按有关规定由双方协商约定。

联系人:唐燕妮(省教育厅人事处),联系电话:65343302。

海南省教育厅

2021年8月13日




岗位信息:

4.png

报名资料下载:www.52ocean.cn


回复

举报 使用道具

相关帖子

全部回帖
暂无回帖,快来参与回复吧
懒得打字?点击右侧快捷回复 【吾爱海洋论坛发文有奖】
您需要登录后才可以回帖 登录 | 立即注册
oceaner
活跃在2026-1-19
快速回复 返回顶部 返回列表