收藏本站 劰载中...网站公告 | 吾爱海洋论坛交流QQ群:835383472

国家卫星气象中心(国家空间天气监测预警中心)欢迎...

[复制链接]
国家卫星气象中心

国家卫星气象中心成立于1971年7月1日,是中国气象局直属事业单位。国家空间天气监测预警中心成立于2002年6月1日,与国家卫星气象中心是一个机构,两块牌子。国家卫星气象中心(国家空间天气监测预警中心,以下简称中心)是国内卫星遥感发展最早的单位,主要负责风云气象卫星发展规划及工程建设、业务运行、卫星资料处理关键技术研发、定量产品生产、卫星资料应用服务、以及空间天气监测预警等方面工作。这里人才济国家卫星气象中心是国际民航组织全球空间天气中心及国家航天局和中国气象局批准成立的“许健民气象卫星创新中心”的主依托单位,拥有中国遥感卫星辐射测量和定标重点开放实验室、中国气象局空间天气重点开放实验室两个中国气象局重点开放实验室,以及野外科学试验基地中国遥感卫星辐射校正场定标实验室,能为广大职工提供优越的工作平台。中心现有中国工程院院士、欧亚院士各1人,正研71人,万人计划1人,百千万人才工程4人,享受国务院特殊津贴人才5人,其他国家级人才、中国气象局新时代气象高层次科技创新人才25人,同时拥有博士后工作站、2个国家级创新团队,能够为广大青年人才的成长提供专业的技术指导。

璀璨成就


截至目前,我国已成功发射2代4型共19颗风云气象卫星,7颗在轨运行,形成极轨、静止两个系列化、业务化的综合观测星座,是目前世界上在轨数量最多、种类最全的气象卫星星座。风云气象卫星具有空间上广细结合、时间上快久结合、光谱上全超结合的特点,实现了从被动到主被动结合探测、二维成像到三维探测、热力场到动力场的突破,与美国、欧洲气象卫星一起成为全球对地观测网中的主力军。风云气象卫星在国际服务上的地位日益凸显,为“一带一路”沿线国家和地区灾害性天气监测预报预警、极端天气事件影响评估分析、水文气象预警等贡献了中国力量,使用风云气象卫星数据的国家和地区已达到124个。到2035年,我们将逐步建立高低轨协同观测、天地一体化发展、运行稳定、布局合理、性能优良、效益突出的第三代风云气象卫星及应用体系,建成“全时空、多要素、多领域”空间天气业务系统,形成面向航天、航空领域的专业服务平台,推进风云气象卫星观测能力、应用能力以及天地配合、全球覆盖的空间天气观测能力达到国际领先水平。


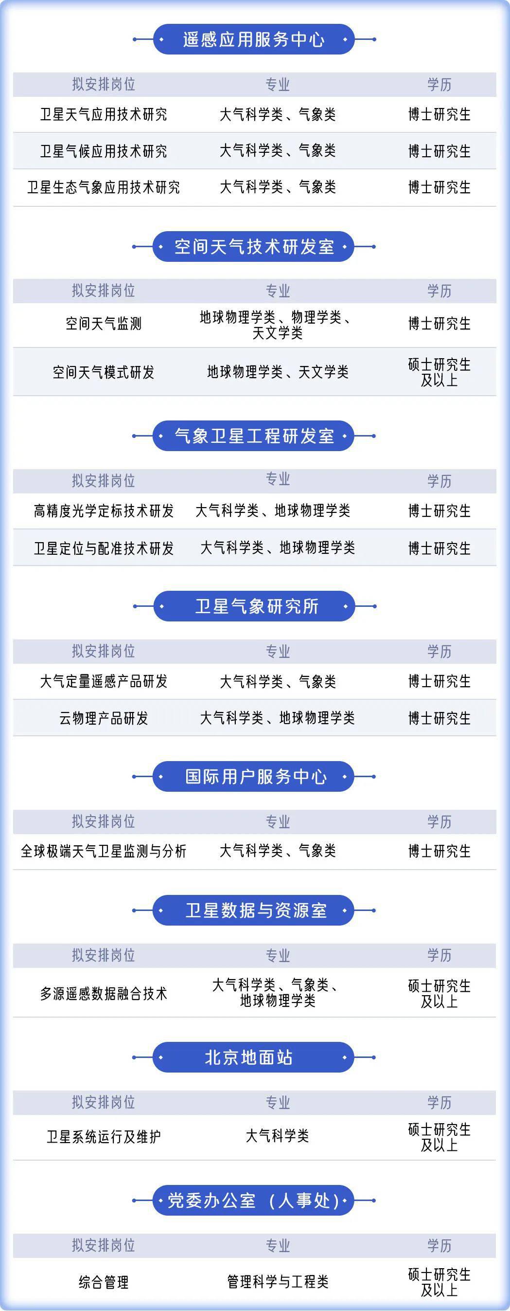
招聘计划根据气象卫星现代化建设需要和有关部门岗位具体需求,国家卫星气象中心公开招聘2023年应届高校毕业生,各岗位需求人数以上级主管部门批复数为准,具体岗位及相关要求详见下表:
07773dcce1737947294446101189ae08.jpeg

岗位详情请点击访问:www.52ocean.cn


福利待遇
北京户口、国家事业编制、各类假期、住房公积金、职业年金、公费医疗、年度体检等。除此之外,国家卫星气象中心位于气象大院,校园式的社区环境让人认真工作,安心生活。怎么样,心动了吗?快按照下面的要求把简历投过来吧~

招聘条件
普通高等院校2023年应届硕士及以上学历毕业生(不包括博士后,博士后招聘单独组织)简历投递说明
☆登陆气象人才招聘网(www.52ocean.cn),注册、登录后投递电子简历。

☆简历接收截止时间:2022年12月4日。

☆简历填报注意事项:

(1)简历中生源地指毕业生参加高考时的户籍所在地。北京高校毕业生,因上学户口迁至学校集体户的,生源地不应填写北京,而应为迁户前户口所在地。
(2)简历中填报的专业需与毕业证书保持一致,否则将影响办理北京户口。
(3)简历中需填写英语四六级的成绩或其他能证明英语水平的考试成绩。
招聘方式综合管理岗位招聘方式为笔试、面试相结合,其他岗位招聘方式为面试,12月中下旬开始将对初试人选随时组织相关考核,具体要求另行通知。没有通过筛选的毕业生将不予通知。
联系方式
地址:北京市海淀区中关村南大街46号
国家卫星气象中心党委办公室(人事处)
邮编:100081

联系电话:
010-68406023 冷老师;010-68406377 侯老师

诚邀有志之士加入我们
为我国气象卫星事业和空间天气事业
贡献自己的力量!


回复

举报 使用道具

相关帖子

全部回帖
暂无回帖,快来参与回复吧
懒得打字?点击右侧快捷回复 【吾爱海洋论坛发文有奖】
您需要登录后才可以回帖 登录 | 立即注册
万老师
活跃在2024-2-1
快速回复 返回顶部 返回列表