收藏本站 劰载中...网站公告 | 吾爱海洋论坛交流QQ群:835383472

东海实验室诚聘海内外优秀人才公告

[复制链接]
诚聘海内外优秀人才



东海实验室是浙江省人民政府十四五期间重点建设的十家省实验室之一,是由舟山市政府举办,联合浙江大学、海洋二所共建的海洋领域新型研发机构,建设定位为“立足舟山、面向全省、联动长三角,深耕东海、走向深海、面向太平洋”。实验室聚焦海洋资源与环境动力系统,重点围绕海洋环境感知、海洋动力系统、海洋绿色资源等三大领域,开展前沿科学理论与应用基础研究、关键核心技术攻关和科技成果转化应用;通过体制机制创新并充分发挥共建单位的品牌优势,建设平台型、开放型、枢纽型一体化的海洋科技创新平台,争创海洋国家实验室的重要基地。



重点招聘方向
一、海洋环境感知
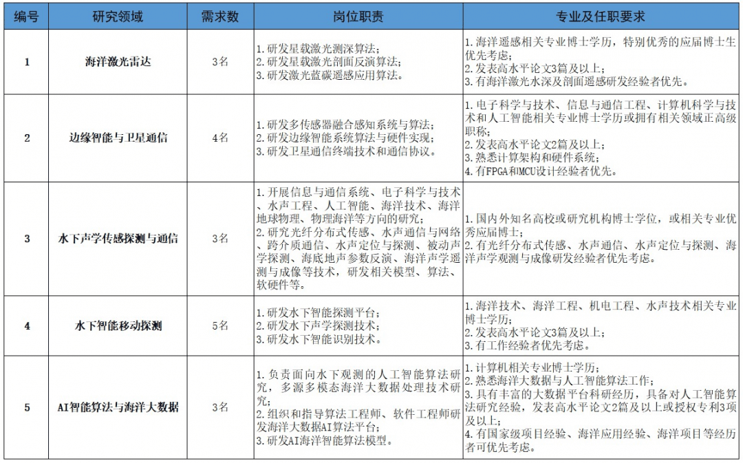
重点围绕海洋激光雷达、边缘智能与卫星通信、AI智能算法与海洋大数据、水下智能移动探测、水下声学传感探测与通信等研究领域,招收集成电路、信息与通信工程、电子科学与技术、计算机科学与技术、人工智能、机械电子、海洋技术与工程等相关专业的科研人员。
二、海洋动力系统
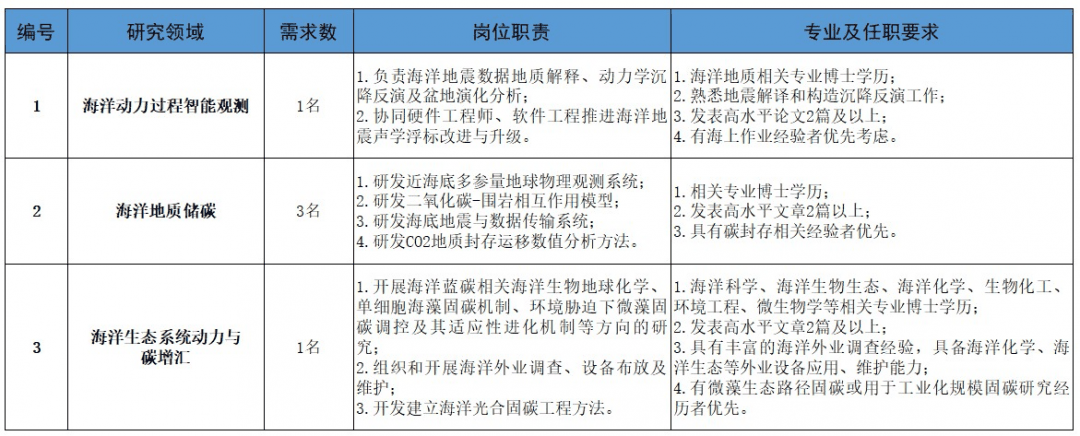
重点围绕海洋动力过程智能观测、海洋地质储碳、海洋生态系统与碳增汇等相关研究领域,招收海洋地质、海洋科学、海洋生物生态、海洋化学、生物化工、环境工程、微生物等相关专业的科研人员。
三、海洋绿色资源
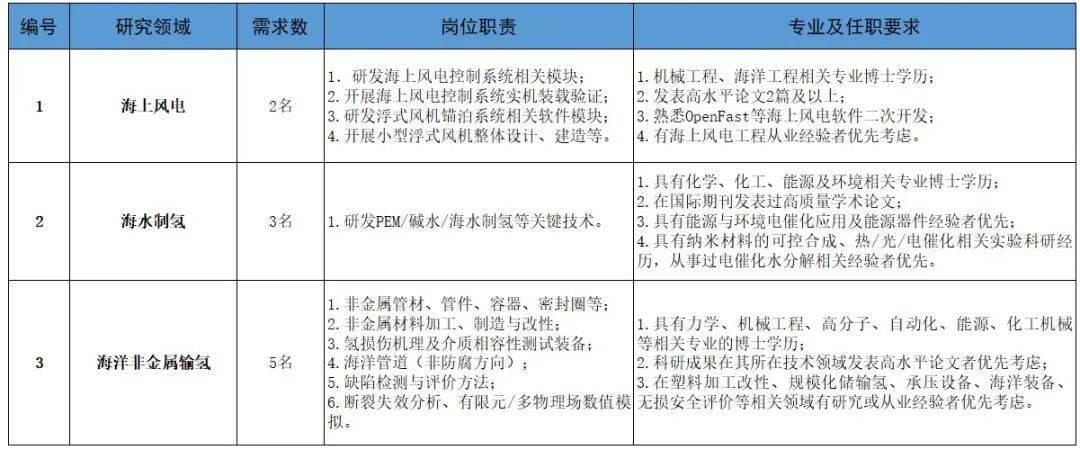
重点围绕海上风电、海水制氢、海洋非金属输氢等研究领域,招收力学、高分子、自动化、机械工程、海洋工程、能源与环境等相关专业的科研人员。




招聘岗位信息
----------------------




岗位职责与要求

海洋环境感知
f61363ad23879dae6192b75278845774.png

海洋动力系统
ce7e468b8699df8c36461b7acd3abc38.png

海洋绿色资源
04dbe5648f0abf5e66a3231117b021ae.jpeg



岗位设置及条件
----------------------

一、骨干研究员
岗位条件:1.国内外高校和研究机构博士毕业,两年及以上科研工作经历; 2.海外应聘者一般应担任副教授及以上专业技术职务或相当职务,国内应聘者应担任教授或研究员等相当职务;3.在本学科领域取得国内外同行公认的突出学术及科研业绩;4.在国内外具有较大的学术影响力,具有带领本学科赶超或引领国际先进水平的能力;5.具有较强的团队精神和相应的组织、管理能力,带领学术团队推动相关学科的发展;6.年龄一般在55周岁以下(特别优秀的除外)。
二、浙江大学”百人计划“(东海实验室)研究员
岗位条件:1.国内外高校和研究机构博士毕业,两年及以上科研工作经历;2.在相关领域有一定科研积累,有原创性的标志性成果,入选或有潜力入选国家级青年人才计划或获得国家级青年人才项目支持的优秀青年人才及其他水平相当者;3.具有良好的职业道德、严谨求实的学风、突出的学术发展潜力和合作精神;4.有交叉学科背景或交叉研究经历者优先;5.年龄原则上不超过35周岁(特别优秀者年龄可适当放宽)。
三、专职研究员
岗位条件:1.国内外高校和研究机构博士毕业,两年及以上科研工作经历; 2.在相关领域有一定科研积累,有原创性的标志性成果;3.具有良好的职业道德、严谨求实的学风、突出的学术发展潜力和合作精神;4.有交叉学科背景或交叉研究经历者优先;5.年龄原则上不超过45周岁。

四、博士后
岗位条件:1.获国内外高校和研究机构博士学位;2.年龄不超过35周岁;3.有一定研究经历,具有良好的团队合作意识和较强的独立工作能力。
薪酬福利待遇
----------------------

01
骨干研究员
薪酬幅度(万元):80-120
02
浙江大学 “百人计划”(东海实验室)研究员
薪酬幅度(万元):55-100
03
专职研究员
薪酬幅度(万元):50-80

04
博士后
薪酬幅度(万元):40-50



备注
1.提供带薪年假、健康体检等;
2.满足条件者可纳入事业编制管理;
3.根据实际需求配置启动经费、办公实验空间;
4.提供购房补贴、安家补贴等政策;
5.协助解决周转住房、子女入学等问题。



应聘程序
----------------------

1.提交简历。申请人提供个人简历(包括个人基本信息;自本科起连续的教育、工作经历;取得的代表性成果如论文、项目、奖励、专利等)发送至邮箱,邮件主题请注明:招聘类型-研究领域-姓名,(如:科研人员-海洋激光-张三)。
2.资格审查。实验室对申请人简历等相关信息进行资格审查。
3.邀请面试。通过资格审查的候选人,将受邀参加线上或线下面试,并根据个人情况明确岗位类别。
4.录用入职。通过面试的候选人,经实验室批准后,即发布录用通知。未通过者,不另行通知。

联系方式
徐老师:13588166201
贺老师:13735016221

我们承诺对申请人提交的所有材料严格保密;应聘人须对提供的所有材料的真实性负责。

回复

举报 使用道具

相关帖子

全部回帖
暂无回帖,快来参与回复吧
懒得打字?点击右侧快捷回复 【吾爱海洋论坛发文有奖】
您需要登录后才可以回帖 登录 | 立即注册
万老师
活跃在2024-2-1
快速回复 返回顶部 返回列表