收藏本站 劰载中...网站公告 | 吾爱海洋论坛交流QQ群:835383472

如何进行海洋碳汇核算,什么是海洋碳汇?

[复制链接]
  自然资源部第一海洋研究所牵头编制的海洋行业标准《海洋碳汇核算方法》(HY/T 0349-2022)(以下简称“《标准》”)经全国海洋标准化技术委员会审查通过,于9月26日由自然资源部予以批准发布,并将自2023年1月1日起正式实施。该《标准》是我国首个综合性海洋碳汇核算标准。
  该《标准》认为,海洋碳汇是红树林、盐沼、海草床、浮游植物、大型藻类、贝类等从空气或海水中吸收并储存大气中二氧化碳的过程、活动和机制。《标准》规定了海洋碳汇核算工作的流程、内容、方法及技术等要求,确保了海洋碳汇核算工作有标可依,填补了该领域的行业标准空白。方法适用于海洋碳汇能力核算与区域比较。
  海洋在全球气候变化和碳循环过程中发挥着重要作用,发展海洋碳汇、提升海洋碳汇能力是助力我国实现碳达峰碳中和目标的重要工作。《标准》为海洋碳汇研究和应用提供了一套适用方法,有利于推进海洋生态保护修复,推动海洋碳汇赋能海洋经济高质量发展。
fdd1a234b1b15281e329015d7b41eee9.jpg

+ r7 N% P  H/ W7 |6 S1 T5 P* b4 _
  
  如何进行海洋碳汇核算,什么是海洋碳汇?
  碳汇(CarbonSink)一词源于1997年联合国气候变化框架公约《京都议定书》,一般是指从空气中清除二氧化碳的过程、活动、机制。主要是指森林吸收并储存二氧化碳的多少,或者说是森林吸收并储存二氧化碳的能力。
  广义的林业碳汇指森林植物吸收大气中的二氧化碳并将其固定在植被或土壤中,从而减少二氧化碳在大气中的浓度。
  研究数据表明,我国的碳汇能力逐步提升,通过大力培育和保护人工林, 2010-2016 年我国陆地生态系统年均吸收约11.1 亿吨碳,吸收了同时期人为碳排放的 45%, 可见林业碳汇在碳中和愿景中扮演重要角色,碳汇项目将助力我国实现碳中和目标。
  除了林业碳汇,还有海洋碳汇。
  海洋碳汇,又叫“蓝色碳汇”。中国海洋大学经济学院副院长、教授刘曙光介绍:“蓝碳的全称叫蓝色碳汇,也叫海洋碳汇,指的是海洋对于空气中活性的碳进行捕捉和封存。有报告显示,海洋吸收了全球人造二氧化碳的四分之一以及90%以上温室气体的热量,所以,海洋碳汇对于全球的碳汇而言是一个重要方面。海洋碳汇可以在取得相关认证的基础上进行市场化交易。”
  自然资源部副部长王宏在国新办新闻发布会现场表示,蓝碳交易是我国实现“双碳”(即碳达峰、碳中和)目标的一个重要举措。蓝碳交易还是一个新领域,刚刚迈出第一步。
  海洋在固碳方面扮演着重要的角色,据估计,自18世纪以来,海洋吸收的CO2已占化石燃料排放量的41.3%左右和人为排放量的27.9%左右,地球上55%的生物碳或绿色碳捕获是由海洋生物完成的。促进海洋碳汇发展,开发海洋负排放潜力,是实现碳中和目标的重要路径。而科学准确地核算海洋碳汇的经济价值,则是推动海洋碳汇发展的基础性工作。
- |& E* Q' O% Y0 e
  什么是海洋碳汇?
  海洋碳汇又称“蓝色碳汇”或“蓝碳”,与陆地上的“绿色碳汇”相对应,联合国环境规划署发表的《蓝碳》报告认为,海洋生物(特别是海岸带的红树林、海草床和盐沼)能够捕获和储存大量的碳,该部分的碳称之为“蓝碳”。此外,许冬兰(2011)、王秀君(2016)等学者也分别从不同角度尝试对海洋碳汇进行定义。综合诸多学者和《蓝碳》报告的研究,我们将海洋碳汇定义为:海洋碳汇是海洋生物通过光合作用、生物链等机制吸收和存储大气中的二氧化碳的过程和活动,在价值上体现为有固碳能力的海洋生物资源的总价值。海洋碳汇具有一般商品的二重属性,即使用价值和价值。其使用价值体现在:通过海洋生物的碳汇功能实现温室气体的减排,改善人类生存、生活环境质量;其价值体现为:在整个过程中投入了人力、物力、资金和技术进行研究、保护和利用,其中凝结了无差别的人类劳动。
  海洋碳汇如何核算经济价值?
  随着“碳高峰 碳中和”目标的明确提出,各地区纷纷在加快海洋碳汇发展、推进海洋碳汇核算、开展海洋碳汇交易试点等方面持续发力。海洋碳汇核算作为一项基础研究工作备受关注。
  表1 各地区海洋碳汇工作开展情况
a328be47ff44a28dbc4e7a77b1ac5254.png

/ u" M* u1 r1 u6 ?1 e: x
  (一)海洋碳汇核算指标体系
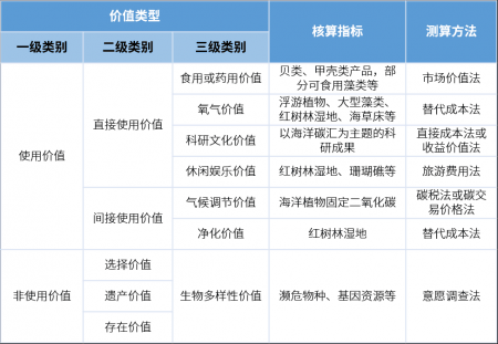
  依据海洋碳汇的定义,综合国内外相关学者的研究,我们将海洋碳汇的价值分为使用价值(包括直接使用价值和间接使用价值)和非使用价值(包括选择价值、遗产价值和存在价值),并进一步细分,形成基于“五分类”模型的海洋碳汇价值核算体系。
  表2 海洋碳汇价值核算体系
51f2ab7914c444e50c54d480f4b600dc.png
% ^! ~  U5 X# S* _5 t9 T
  (二)海洋碳汇核算方法和过程
  在海洋碳汇的核算研究方面,岳冬冬等(2012)探索构建了包括直接碳汇和间接碳汇的海水贝类养殖碳汇核算体系。王佐仁等(2013)通过推算CO2吸收量进行了海洋碳汇统计测度的尝试。刘芳明等(2019)首次运用“总经济价值法”核算广义海洋碳汇价值。综合学者们的研究,我们提出以下海洋碳汇核算思路:
  1、常用海洋碳汇测算方法
  在核算的具体思路方面,网我们借鉴刘芳明等(2019)的研究,采用总经济价值法进行海洋碳汇核算,即通过分别测算各类别的海洋碳汇价值,再逐级加总,最终得到海洋碳汇的总经济价值。
  对于各类海洋碳汇价值的具体测算,当前常用的海洋碳汇测算方法有市场价值法、替代成本法、直接成本法、收益价值法、旅游费用法、碳税法、碳交易价格法和意愿价值法等(如表2所示)。实际操作中,根据不同类型的海洋碳汇的特点以及实际测算过程中的可操作性,可适用不同的方法。
  表3 常用海洋碳汇的具体测算方法
ba6c963ac1576cbeaec302ca853476d0.png
" f8 E3 x! l' s0 C) B/ k# V( }6 L
  2、具体核算过程
  具体核算过程采取分类核算,逐级汇总的原则。即由小类到大类进行分别核算,逐级汇总,最终得出海洋碳汇的总经济价值。
  在具体核算过程中,贝类、甲壳类产品以及可食用藻类等部分指标具有可参考市场价格,可直接采用市场价值法进行测算。其余指标由于无具体交易市场,难以直接界定其价格,则采用替代成本法、旅游费用法、意愿价值法等方法进行测算。
  开展海洋碳汇核算的重难点
  当前海洋碳汇核算主要采用总经济价值法,通过分类核算、逐级汇总得到海洋碳汇的经济价值。但该方法仍有以下缺陷需要克服:
  一是核算指标体系不完善,核算价值未能如实反映经济价值。指标体系虽然可以纳入当前科技测量条件下能够获得,且与实际生产生活有较大关联的指标,并尽可能地考虑较多的相关指标,但限于测度技术以及对海洋碳汇认知的限度,指标体系中穷举出所有指标并不现实,使用此方法核算的价值仍会小于实际价值。
  二是指标核算边界不明晰,分类核算可能导致重复或者遗漏。分类核算割裂了各项价值之间的有机联系和复杂的相互依赖性,导致重复或者遗漏计算。例如,贝类、甲壳类产品既可直接食用,具有食用或药用价值;另一方面,其又可作为海洋生物医药行业原材料,具有重要的医药科研价值,其直接食用或药用价值与科研文化价值之间的界限难以清晰界定,在核算中就容易产生重复或遗漏。
  三是部分指标无明确市场价值,评价具有主观性。生物多样性价值等指标没有能够直接表现其价值的市场或近似相关的市场,其价值核算只能采用意愿调查法,过程中有较大的主观因素,受问卷设计、被调查者的素质影响较大。
2fd16738c3d25f97d01bb12b111b2b76.jpg

8 s5 ?7 I1 {" e# m9 j
  促进海洋碳汇核算工作的建议
  为进一步提高海洋碳汇核算的准确性,科学地衡量海洋碳汇经济价值,优化海洋资源配置,更好地服务海洋碳汇发展,我们提出以下建议:
  一是加强对海洋碳汇资源调查和监测研究。我国海洋碳汇核算研究刚刚起步,应加强该领域的基础和应用研究,如海洋碳汇资源调查、监测和核算方法学研究等,夯实海洋碳汇核算的理论基础。
  二是加快引进海洋碳汇交易进入中国碳交易市场。积极开展海洋碳汇交易试点,通过推动海洋碳汇交易市场发展提高海洋碳汇价值的市场化程度,为海洋碳汇核算提供数据基础。
  三是探索构建海洋碳汇核算和价值评估标准体系。目前国际上尚无被广泛认可的海洋碳汇标准,我国应当抓住机遇,加快海洋碳汇核算、碳汇价值评估等领域相关标准体系的研究和制定,争取掌握国际海洋碳汇标准制定的主导权。
b0353e7456e09402d816e0677d6a33dc.jpg
 
回复

举报 使用道具

相关帖子

全部回帖
暂无回帖,快来参与回复吧
懒得打字?点击右侧快捷回复 【吾爱海洋论坛发文有奖】
您需要登录后才可以回帖 登录 | 立即注册
空气能
活跃在前天 02:18
快速回复 返回顶部 返回列表