收藏本站 劰载中...网站公告 | 吾爱海洋论坛交流QQ群:835383472

[物理海洋] 表层洋流、上升流、深部洋流、温盐环流、大洋传送带都...

[复制链接]
洋流是地球上热量转运的一个重要动力。洋流调节了南北气温差别,在沿海地带等温线往往与海岸线平行就是这个缘故。海洋下垫面的性质是不均一的,其差异主要表现在冷、暖洋流上。8 m; N5 x* i: G0 t# N0 h: y

+ {* z; g: Q' q/ r% \: N
                               
登录/注册后可看大图


1 X* m# [0 L( Z. Z! [" j; t

洋流分类

( I4 z# Z+ ]7 [1 c$ H. O

按成因

洋流按成因分为风海流、密度流、补偿流三种。
# M6 Z8 V6 b7 }+ \0 L风海流:形成动力为大气运动,规模很大。例如,西风漂流、信风带内的洋流。

密度流:由密度差异引起,多出现在封闭海域与外洋之间。例如,地中海与大西洋之间、红海与印度洋之间。

! K/ f5 {8 C' z* r( ~, @
9 T* _8 L; A8 C9 F3 N8 m9 ]

补偿流:分为水平流和垂直流,多在大洋两岸。例如,赤道逆流、秘鲁寒流。

f5f49617d2ac7a7a91614d0f82930fa5.jpeg

按性质

洋流按性质分为暖流、寒流两种。; ^7 U2 Q4 v0 R# ^# x4 o
暖流:从水温高的海区流向水温低的海区,多由低纬流向高纬或为下降流。典型的有,日本暖流、墨西哥湾暖流。

寒流:从水温低的海区流向水温高的海区,多由高纬流向低纬或为上升流。典型的有,千岛寒流、拉布拉多寒流。

a0728a35a3dd3bdb224e4ba7ece1189b.jpeg

按地理位置

洋流按地理位置分为赤道流、大洋流、极地流、沿岸流四种。

赤道流:分布于赤道附近海区。例如,南北赤道暖流、赤道逆流。

大洋流:分布于大洋中心,这种洋流类型较多。

极地流:分布于极地海域。例如,南极绕极流。

沿岸流:分布于沿海海域,受陆地影响大。例如,我国的沿岸流。

c18783884599ebf3784366381d7e0930.jpeg

) C: }. K+ s: i8 i

影响洋流分布的因素


( G% U! A, h8 P6 w' h3 ]' I

盛行风是海洋水体运动的主要动力,海水在盛行风的吹拂下,形成规模很大的洋流,因此洋流的流向和分布与地面风带模式及其分布有着密切关系。

除了盛行风以外,还有海陆分布、地转偏向力等因素,它们共同作用,形成了实际的大洋洋流分布,如下图。

ea059a71fd354acfa1a39dfc27ecb373.jpeg


% z# n2 t( H! T( D$ O

洋流的分布规律

1 C% K  z& o2 m4 G

1. 在热带和副热带海区(中低纬度),形成了以副热带海区(30°)为中心的大洋环流,北半球呈顺时针方向流动,南半球呈逆时针方向流动。

2. 在中高纬度海区,形成了以60°为中心的大洋环流,北半球呈逆时针方向流动。

3. 在南极大陆的周围,陆地小,海面广阔。南纬40°附近海域终年受西风影响,形成西风漂流(寒流)。

5f2bc857d907026dce9cb535cfd240a9.jpeg

4. 北印度洋海区,受季风影响,冬季洋流呈逆时针方向流动;夏季洋流呈顺时针方向流动。

ee225515169d798a7fe0cfa5954104b7.jpeg

& {- Q6 b( n5 ]5 b% {

重要的洋流

  `" \* F9 L3 l/ w2 Z! _

太平洋:北太平洋暖流、日本暖流(黑潮)、千岛寒流(亲潮)、加利福尼亚寒流、秘鲁寒流、东澳大利亚暖流。

大西洋:北大西洋暖流、墨西哥湾暖流、拉布拉多寒流、本格拉寒流、加那利寒流、巴西暖流。

印度洋:西澳大利亚寒流、北印度洋季风洋流。

环球:西风漂流(寒流)。

0c978efa3181de11d759530a658ee0ab.jpeg


, l  V( G1 Y( G1 i  Q# Y

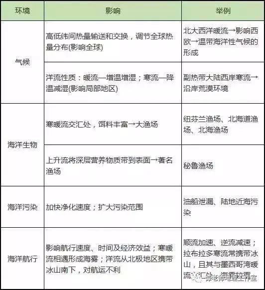
洋流对地理环境的影响

0 J8 a' K2 I0 a( \0 U7 V# Q

7fda8d0bbab25a8bdbd2fec15bfe0d9e.jpeg

% f* X) t7 _' Q' i  Z

洋流的应用

7 b6 F8 y9 L. d, Q' V6 G$ z& y8 b

判断洋流流向的方法

1. 洋流成因法:根据洋流分布与气压带、风带之间的内在联系判断。西风带影响的洋流大致自西向东流;信风带影响的洋流大致自东向西流。

2. 洋流性质法:水温低于所流经海区的洋流是寒流,水温高于所流经海区的洋流是暖流;一般寒流由较高纬度流向低纬,暖流由较低纬度流向高纬。

3. 海水等温线弯曲法:等温线凸出的方向就是洋流的流向。

4. 地理位置法:中低纬大洋东岸洋流流向低纬方向,西岸洋流流向高纬方向;北半球中高纬大洋东岸洋流流向高纬方向,西岸洋流流向低纬方向。

判断洋流寒暖性质的方法

1. 依据海水等温线的弯曲判断:等温线凸向较高纬度为暖流,凸向较低纬度为寒流。

2. 依据洋流沿岸的环境特征判断:中低纬地区的沿岸出现荒漠景观,说明受寒流影响;出现湿热的森林景观,说明受暖流影响。

3. 依据天气现象判断:常年多海雾天气现象的海域一般受寒流影响。

4. 依据海陆位置判断:中低纬度海区,大洋东岸(大陆西岸)为寒流,大洋西岸(大陆东岸)为暖流。北半球中高纬度海区,大洋东岸(大陆西岸)为暖流,大洋西岸(大陆东岸)为寒流。

, M6 _" `6 I7 J& Z

如何确定南、北半球

6 p) v1 n5 V3 z  K

284e7052857c1a0b5fc60a3b84b00f3d.jpeg

根据纬度与环流方向判定:

第一步:根据纬度(30°或60°)确定海区(副热带或副极地海区);

第二步:根据洋流方向(顺、逆);

第三步:套用表层洋流分布图。


2 K' m/ W& i0 [  k  B0 L2 ~

几处不正经的洋流


1 v0 m3 `; W. G

1. 北印度洋海区洋流季节变化,但都是暖流

在世界洋流中,北印度洋海区因受季风环流的控制,洋流流向在一年中具有明显的季节变化。

54bc9c3244a0a03ca5f6e0f01edb9523.jpeg

夏季,受西南季风影响,海水向东流动,冬季,谭老师地理工作室综合整理受东北季风影响海水向西流动。正因这一特殊性,往往成为考试中的一个焦点,同时也成为学生学习中的重点和难点。

北印度洋的季风洋流从总体上看,不论是冬季还是夏季,都属于暖流,这是由于该海域位于热带范围之内,水温常年较高的缘故,其道理与位于低纬度的赤道洋流属于暖流是一样的。

2. 索马里洋流流向也有季节变化,却一寒一暖

严格上说,索马里洋流是北印度洋海区洋流的一部分。

冬季在东北季风影响下,索马里洋流自高纬流向低纬,但因地处热带,表面水温都很高,所以冬季的索马里洋流是暖流。

夏季,盛行西南季风,在索马里半岛形成了离岸风,这导致底层冷海水上泛,虽然从低纬流向高纬, 却是寒流。

839f9a9395102ddac4315d0aa97e7be4.jpeg

一般而言,自高纬流向低纬的是寒流,自低纬流向高纬的是暖流,索马里洋流却不按常理出牌。

3. 北半球西风漂流是暖流,南半球是寒流

西风漂流受强大西风推动,海水自西向东流。

在北半球,西风漂流是日本暖流和墨西哥湾暖流的延续,分别称为“北太平洋暖流”和“北大西洋暖流”。由于这两股暖流的海水是从大洋西部的低纬度流来的,故属暖流性质。

而西风漂流则是在盛行西风的吹拂下在南纬40°~60°附近广阔的洋面上自西向东作纬向流动,确具有寒流的性质,这是为什么呢?南极大陆的影响起了决定性的作用。

591a3bbcc5d4c89cf573fa03698d303f.jpeg

1、南半球的西风漂流是环绕南极大陆流动的,南极大陆气候终年酷寒,地面上常年覆盖着很厚的冰雪;在极地冰原气候的影响下使南大洋海水温度较同纬度北半球要低。

2、从南极大陆延伸出来的冰舌,进入海面后形成了漂浮的冰山,这些浮冰融化时吸收大量的热能,从而使海水温度降低。据统计,重量在10万吨以上的冰山约有218300座,总体积17900万立方千米;这些浮冰在南大洋大量吸收海水热量,使海水温度进一步降低。

3、南极大陆的强劲而干冷的极地东风使高纬度的海水北流,加剧了海水的降温。

4、西风漂流分布在南纬40°~60°的海域,纬度较高,太阳高度角小,年太阳辐射总量少。其次,又由于西风漂流正好在南半球温带多雨带,多锋面雨、气旋雨,阴雨天气较多,削弱了到达地面的太阳辐射,使到达地面的太阳辐射总量进一步减少,据统计,仅为80-120千卡/平方厘米·年。

5、夏季(1月),地球位于公转轨道的近日点附近,公转角速度较快,夏季时间较短,即使是夏季海水温度也不超过10℃。因此,南半球西风漂流具有寒流的性质。

d75e8910e3bee55a0635c15e4e82ad6a.jpeg


: Z4 `$ ~3 M* [8 ^% M; e* d

海洋是个“天然永动机”,永无休止地在运动。

海水运动主要有波浪、潮汐和洋流三种方式。由于成因不同,洋流本身又可分为水平方向上的表层洋流、深部洋流以及垂向上的浊流、上升流等多种形式。引起海水运动的动力包括风、引潮力、海水温度差和密度差,以及地震、火山等诸多因素。

表层洋流

表层洋流是在风力驱动下海水质点产生的大规模定向运动,故又称风驱洋流。

常年风向恒定的全球行星风系直接控制了全球表层洋流的总体格局,同时由于地球自转产生的科里奥利效应,导致其路径发生偏转。在北半球,它使洋流偏右,在南半球偏左,从而在各大洋中形成了有固定路径的巨大环流体系。


+ o% b9 Q( }( Z" t, G4 Y8 ?" c5 v. H

aa28d760e29ad1dba37382bf984d230b.jpeg

表层洋流分布

2fb1d898d9ca67fbcea1d3a4a44c034b.jpeg

表层洋流理想模型

c214426cf4e5deab3f570b48b0d054cc.jpeg

大洋寒流

23565293c953bae637eb586c38426f50.jpeg

大洋暖流

墨西哥湾流


, g  r$ q# w/ m. y- ]$ X* J

墨西哥湾流是全球最为壮观的北大西洋暖流。其宽度约100-150千米,一般的表层洋流的流速为50厘米/秒,而它可达200-300厘米/秒;其总流量为150X106立方米/秒,相当于全球河流总流量的120倍。一般表层洋流所及的水深为100-200米,而此湾流可下达1000米,有时甚至深及4000米。墨西哥湾流携带着巨大的热量和水汽进入高纬地区,使得西北欧沿海国家始终处在温湿宜人的气候环境;同时它所带来的大量降水,促进了北半球冰盖的形成。谭老师地理工作室综合整理

8 u; H5 P1 s8 H0 Y) K' t4 }' {% J

d020c84ebc4b92eb57fb07cb54666d9b.jpeg

墨西哥湾流示意图

8992927862201e32754f65216c604b2d.jpeg

墨西哥湾流卫星图像

黑潮暖流


& t3 l. H& [' {2 J$ B# t

黑潮是流经我国外海海域的一股强大暖流,因海水看似蓝若靛青,所以称为黑潮。其宽度为80千米左右,总行程6000千米。最大流速为75-250厘米/秒,可及水深1000米。黑潮主流线区是西北太平洋海、气热量交换最强的地区之一,对于东亚大陆气候有着十分重要的影响作用,致使这里常年的气候温和,雨量充沛。如果主流线稍有摆动,就会对沿岸的气候与农业生产带来重大影响。


+ W, R( B, u7 O8 E

b0d64664b329bb3041dda1c47e5521f6.jpeg


9 a- l8 R1 o+ d; M

上升流

上升流通常发生在沿岸地区,是一种垂直向上逆向运动的洋流。由于受风力吹送,将表层海水推离海岸,致使海面略有下降,为达到水压的均衡,深层海水就在这里补偿上升,形成上升流。上升流将营养物质丰富的次表层水带到表层,肥化了表层透光带,低等藻类由此勃发生长,食物链中的各类高级次生物也随之兴盛起来,因此这里常形成大型渔场。

9ef8b6b03dc263fb9d6f0270bb4bd976.jpeg

上升流的形成

b0d221d5db89d543ef4abee5cd49f5b4.jpeg

全球上升流的分布

深部洋流

长期来人们相信深部大洋是个黑暗而宁静的世界。上世纪30年代有人通过计算,发现各处洋底的海水间存在密度差,推测由此可导致海水间的流动。60年代以来,通过海底摄影、测流仪和浊度仪等手段在4-5千米洋底发现了海水流动的确凿证据,表明深海并不平静,存在着强大的深部洋流。

深部洋流是靠密度差异引起的。海水的密度取决于水体的盐度和温度,不受重力作用影响,无需自上而下流动,而是沿洋盆边缘流动,甚至可以向上流动。

be9ac4000c016a0ba8354c562d49ff2a.jpeg

全球深部洋流的分布

大洋传送带

全球大洋存在着表层水和深层水间的大循环,犹如传送带一般。来自南部的北大西洋暖水在极地区遇冷后,比重增大向深处下沉变成深层水(图中蓝带),进而南下入太平洋与印度洋,而那里的表层水则向西流动(图中红带),绕过南非进入大西洋,从而完成一个巨大的循环。

大洋传送带是根据深部水体的年龄测定发现的。表层水与深层水大约每2000年围绕地球循环一圈。地质历史中,大洋传送带流的变化可以引起如电影《后天》所描绘的环境巨变。

38c6cad31a3d49ec2b6a8225d24c9ba0.jpeg

26c46478a9374bc0555b0a989ae8f508.jpeg

大洋传送带

温盐环流定义

温盐环流,又称“深海环流”,是一个依靠海水的温度和含盐密度驱动的全球洋流循环系统。

b0c90f31f81272fb6b867b411f2daa2b.png

形成机理

对于全球气候系统而言,高低纬存在辐射盈余与辐射亏损,为保持整个系统的能量平衡,在低纬与高纬之间,需要强大的经向能量输送,而能量的输送主要依靠大气和水体运动。

目前,主流的观点是:温盐环流主要是由于北大西洋及南冰洋之间的盐分及温差对流而触发的。

73622da235d698ec4bfded9168d40d7e.png

发生过程

赤道的温暖海水借由沿岸的湾流(如墨西哥湾暖流)向北移动,途中海水释放出热量并逐渐变冷,再加上不断的蒸发,越往北海水越冷越咸越重,最后在北大西洋或北太平洋沉入深海。

全球海洋系统

9df61b5196680f92f4e5a662b14d8416.jpeg

深部海水的年龄

3000米深水的C-14年龄

海水是有年龄的, 这可以通过海水中的放射性碳14元素来测定。通过对全球同样3000米深度的海水年龄测定, 谭老师地理工作室综合整理发现北大西洋最年轻, 而北太平洋最古老, 达2000岁左右, 也就是所谓的“千岁”海水。这种结果表明全球的海水在不停的交换,大洋传送带的假说是有根据的。

ef60871fade22e68e7b5d580713b1497.jpeg

3000米深水的C-14年龄

2 {+ M* ]5 A8 D8 b: G, T
6bbaa0408781925ded8a80423a01c4c8.jpeg
回复

举报 使用道具

相关帖子

全部回帖
暂无回帖,快来参与回复吧
懒得打字?点击右侧快捷回复 【吾爱海洋论坛发文有奖】
您需要登录后才可以回帖 登录 | 立即注册
leejiafu
活跃在前天 23:57
快速回复 返回顶部 返回列表