收藏本站 劰载中...网站公告 | 吾爱海洋论坛交流QQ群:835383472

[其他] 水声对抗UUV关键性能与作战运用研究

[复制链接]
www.52ocean.cn);background-position: 0% 35.7334%;background-repeat: no-repeat;background-size: 128.959%;background-attachment: scroll;box-sizing: border-box;">



水下无人系统学报

Journal of Unmanned Undersea Systems

2023年第6期


0668bea46164c1804b05f82ea959faca.gif



水声对抗UUV关键性能与作战运用研究


署名作者:张翔鸢, 董小龙*

作者单位:

中国人民解放军军事科学院 战争研究院, 北京, 100091

bcbe017f82f95ffdc69fd2d251a8422a.gif

阅读原文

水声对抗UUV关键性能与作战运用研究.pdf


摘要

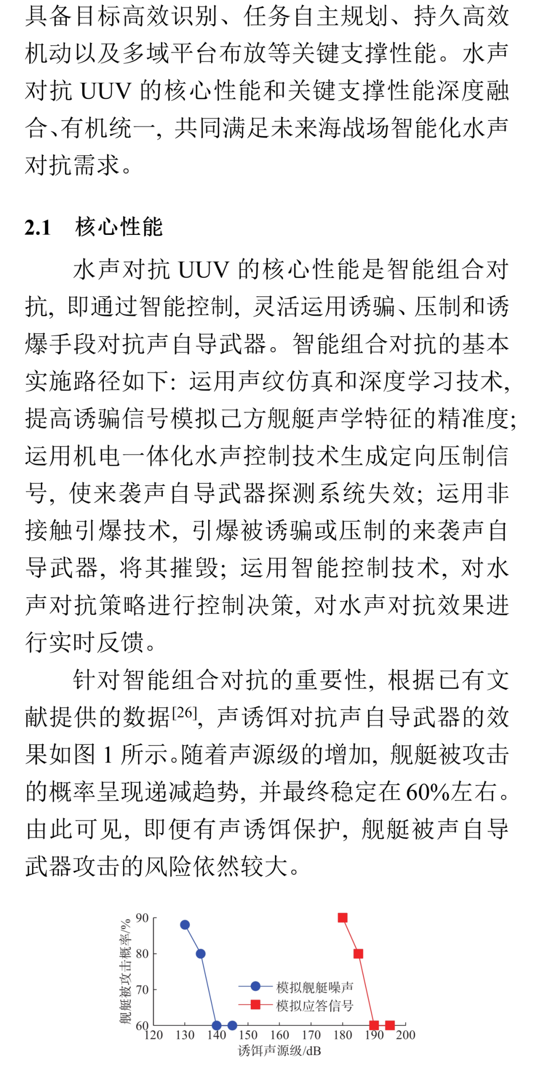
水声对抗装备能够对声自导武器实施软杀伤,提高舰艇在海战中的生存能力。气幕弹、噪声发生器和声诱饵等现有水声对抗装备在智能化、机动性、自持力和灵活性等方面存在不足,难以满足未来海战需求。文章以分布式海上作战为背景,提出在无人水下航行器(UUV)基础上集成水声对抗技术,发展水声对抗UUV,改进水声对抗模式,通过集群战术提高水声对抗效能。从未来海上作战需求角度,阐述了智能组合对抗性能的重要性,同时分析了目标高效识别、任务自主规划、持久高效机动、多域平台投送等关键性能。在剖析分布式海上作战基本特征和力量运用特点的基础上,研究了水声对抗UUV在水下侦察、破除雷障、反声自导武器以及反无人舰艇集群等方面的典型运用。


引言

在海战中,鱼雷、水雷和深水炸弹等水下武器给舰艇生存带来巨大威胁。据统计,二战中共有19艘航空母舰和45艘巡洋舰被鱼雷击沉,7艘航空母舰、13艘巡洋舰和360艘潜艇被深水炸弹击沉,12艘航空母舰和23艘巡洋舰被鱼雷和炸弹联合击沉,2700余艘其他类型舰船被水雷摧毁或炸伤[1-3]。战后,水下武器普遍采用了声自导技术,可对舰艇进行自动搜索、跟踪和攻击,进一步提高了打击精度和毁伤效能。为了降低声自导武器对舰艇的威胁,美、英等国海军采用了水声对抗装备。随着声自导武器和探测声呐智能化水平和综合性能的提高,水声对抗装备的对抗效能不断被削弱[4-8],难以满足未来海战需求。综合运用水下无人自主技术和水声对抗技术发展水声对抗无人水下航行器(unmanned undersea vehicle,UUV),对提升水声对抗智能化水平,增强舰艇生存能力具有重要意义。


9377a0e0a71231458c3a1b2a21ffc809.png
23a06083e4e185b08258e87ae73b50dc.png
47fe84ba7a20a96a0858dae6e9a6cb0d.png
252c4a7e60bb0116c999e779903abb3f.png
0ea5fc82e086d364de8457a287fc1a3b.png
0e700d1f8c0df0b84b4196ca509cbd58.png
1cb3c343769a9ad47052e8dd2007916b.png
eb0a7adcf8af2e0df817abe9e7bd3157.png
62cb13208e7ed6302ed60fc52aa2ddeb.png
e8462b31007b461c85b6efbd9b62700c.png
3ec8d51841fcb841712b5cf12da4d950.png
530952a2249c133368b6a11a4bf34568.png


结束语


文章剖析了现有水声对抗装备的现状与不足, 提出了发展水声对抗UUV的必要性, 以提升水声对抗智能化水平、增强舰艇生存能力; 从未来海战需求出发, 探析了水声对抗UUV应具备的关键性能; 以分布式海上作战为背景, 研究了水声对抗UUV在水下侦察、破除雷障、反声自导武器和反无人舰艇集群等方面的典型运用。文章着眼于智能和集群技术的发展, 以理技融合为指导, 聚焦新型作战概念对水声对抗迭代升级的现实需求和典型运用, 为未来水声对抗装备发展提供参考。

1

END

1








参考文献略

文章有删减,原文刊登于《水下无人系统学报》2023年第31卷第6期,点击阅读原文可查看。




fa52ad17c2eb6ddc1fe137db55215e92.png
回复

举报 使用道具

上一篇: 厄尔尼诺

下一篇: 没有了

相关帖子

全部回帖
暂无回帖,快来参与回复吧
懒得打字?点击右侧快捷回复 【吾爱海洋论坛发文有奖】
您需要登录后才可以回帖 登录 | 立即注册
广州老梁
活跃在2026-4-9
快速回复 返回顶部 返回列表