收藏本站 劰载中...网站公告 | 吾爱海洋论坛交流QQ群:835383472

AQUAScat1000S-ABS详细版操作手册,保姆级教程

[复制链接]

9f9365928789c6b67b7882f1fe1cf0ed.svg

1.ABS简介




1.1简介



AQUAscat 1000声学粒度仪代表了新一代高频水声仪器的最新成果,主要用于泥沙运动研究、泥沙(悬浮颗粒)剖面分布、水下河床泥沙的形态、疏浚回淤研究等。它有4个可以发射高频声信号的换能器,每个换能器发射的频率各不相同。系统通过测量一定深度剖面内的泥沙或其他悬浮颗粒反射回来的声学信号来计算粒径和含沙量数据。它可以测量1-2米水深范围内的剖面分布数据,每一采样层次间隔可设定,设定范围可以从2.5毫米到几厘米。如果用来测量水下高度,监测深度为几十厘米。如果用于测量泥沙剖面,一般可监测剖面深度为1-2米;而在疏浚回淤研究中可测剖面深度达20米。仪器的使用范围很广,可在实验室内使用,也可以配置深水耐压外壳在水下长期监测。除此之外,仪器还有多种供电模式可供选择。

f8bd6e200d50127a46fd03aa7865a320.png
https://mmbiz.qpic.cn/mmbiz_png/ ... RN4w/640?wx_fmt=png);box-sizing: border-box;">
https://mmbiz.qpic.cn/mmbiz_jpg/ ... 9uA/640?wx_fmt=jpeg);">
cd049b61cac96a657df6dfbf10c28a7f.jpeg
https://mmbiz.qpic.cn/mmbiz_jpg/ ... DJw/640?wx_fmt=jpeg);">
13178fdc2463fac2133b42d493190b5f.jpeg
https://mmbiz.qpic.cn/mmbiz_jpg/ ... Jzg/640?wx_fmt=jpeg);">
ae85f7dc0730cde74fbc8f7b9e4406b2.jpeg

外部电源连接线、电脑连接线、内部电池(18伏)


1.2技术背景


采用声学后向散射(ABS,acoustic backscatter)技术测量海水悬浮物的研究始于1980年。1992年,科学家Hay和Sheng首次使用声学后向散射仪记录了3种不同频率的声音信号,并利用这些数据反演了悬浮物的粒径大小。随后Thorne等一批科学家也开始了相关的研究。这为AUQAscat声学粒度仪的诞生奠定了坚实的基础。在1992年,AQUAtec公司就研发了专门用于声学后向散射仪的数据采集器,1996年,制造出第一台基于ABS原理的声学粒度仪(AQ174和AQ278)。



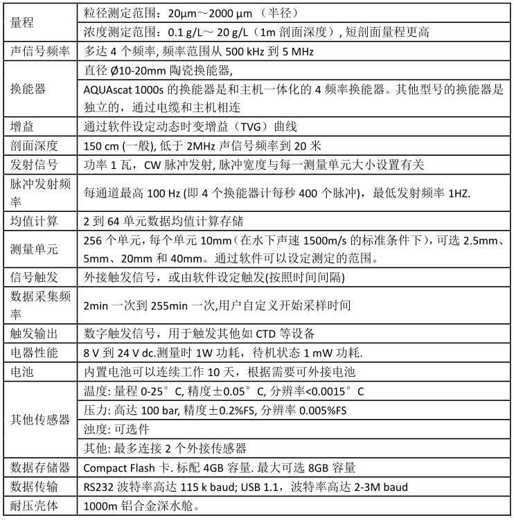
2.主要技术参数


ab6b5dda2d779d35529998501c92e8db.png



3. 操作程序



1.打开软件

ce3061e7b15ea60a5e33a862368e5442.png

2.连接,确定端口,连接成功后如下

1609c3472fb821f5290f06534817ccda.png

3.点击“view regime”,确定4种频率传感器已经联通

d3933fed2a04e1dea08e5b5a0242c0c8.png
afb8c2a1cb2475bbecc440532be0b691.png

5.点击“real time display,时间校正

9a428cf507934dabbc5418be9d51f134.png

6.点击“next,调频

3193a13b2301a7f9ce09f42c64052e17.png
4f858e5890fb67f1ad16bac497bceb36.png

7.点击“next,设置时间步长

04b0693c4640588cccc82dc4d2075e34.png

8.点击“next,设置相关参数

b23b5230b53462b86579bc7da6ede8c7.png

9.点击“next,加载,点击“OK”

cda4d55576d685cb802d6b740a194e17.png
0c65ca4eaff8e04664a313d3dfb34ebb.png
37e8053f3fbaf82a594aabda936c60f0.png

10.点击“Real Time Display”

65db207d9f793d424375e5d42bc2392b.png


4.注意事项




1.概要


在估测SSC以前,应用“Backscatter Summary”选项Bottom-detection和thresholding algorithms, 以不同形式查看ABS数据.


2.图像演示


绘图窗口:这一功能包括四个窗口:ABS profiles, ABS Time Series, SSC Profiles, SSC Time Series; 前两个窗口ABS profiles, ABS Time Series,是在Open打开采集的数据,或者在设置ABS Summary的相关参数(T,S,D),进行校准后,再按Plot ABS.就可以显示出相关的ABS数据。后两个窗口SSC Profiles, SSC Time Series是在完成Suspended sediment Concentration Estimation窗口相关设置后,才能正确显示。观测者也可以应用Show Grid and Mean profiler窗口。


3.ABS数据绘图


当用Open打开观测一组Burst,就可以看到这组数据所选传感器采集的ABS剖面(ABS Profiles)和时间序列(ABS Time Series)数据。通过在“ABS Summary”中选择“Range Corrected”可对声强信号进行补偿。ABS数据对颗粒的散射、水的吸收、声速以1500m/s为基准变化和传感器的近距离(Near-field)影响。

距离声学补偿是利用输入的温度、盐度和水深值进行计算,输入相关温、盐和深数据后,点击“Plot ABS”就得到补偿后数据图。根据需要,这一图像可以通过选择“Linear””Log” and “dB” 进行修正。这一过程称为悬沙处理过程。根据需要点击“Plot ABS”查看选择的结果。坐标轴可以通过点击“Resize Plot Axes”实现。


4. 底跟踪


点击“bottom detection”可以屏蔽水底以下的数据。可以在下拉菜单中,选择“Backscatter”和“Range corrected”。推荐使用“range corrected”数据用来底跟踪(Bottom detection).当选择“bottom detection”时,就出现以时间为序列的除去了底层以下数据的底跟踪图像。“Bottom detection”选项中:1-4表示利用第1-4个传感器进行底跟踪计算。


5.除去背景噪声


除去背景噪声就是把现场采集的后向散射数据减去一个背景文件。背景文件是能够记录,标定槽中没有悬浮泥沙,或者传感器没有工作的简单文件,或者每个传感器平均背景噪声值。通过点击“Background”, 背景文件的第一和最后一个剖面完全可以手工输入。在点击“saving and exiting”后,就把现场取得的后向散射强度值减去背景值,从而得到每个传感器计算后的后向散射强度的平均值。也就是说,如果每一个传感器输入“average noise”,则在悬沙有关结果处理前,已把现场后向散射强度减去了背景噪声。之后,这一背景噪声就在以后的数据处理中,使用这一值,除非重新置0。具体做法就是,重置背景噪声,把每一个传感器置为0,然后点击“save and exit”。


6.悬沙浓度估测


6.1 Overview

悬沙浓度的反演利用间接(implicit)和直接(explicit)方法, 与根据Thorne and Hanes提出参数的方法相对应(Multi-Frequency and Direct Calibration methods),相关的参数在“Calculate Suspended Sediment Processing”选项中都有展示。利用这些参数设置,文件夹中的所有###.aqa文件都可以在此软件中进行批处理。

多频方法:输入参数:

(1)需要最大和最小平均粒径或最大和最小平均粒径都转化为平均粒径;(2)相对于平均粒径的粒径分布特征;

(3)每个传感器的校准参数;

输入结果:悬沙浓度和悬沙粒径剖面。

直接校准:输入参数:

(1)平均粒径;

(2)相对于平均粒径的粒径分布特征;

(3)测点已知水层及时间的悬沙浓度水样值;

输出结果:悬沙浓度和悬沙粒径剖面。

6.2 平均值

当处理ABS数据时,为获得有意义结果,对剖面数据进行平均(主要原因是来自水体中悬沙对声学后向散射信号的影响),从统计角度说,大约10%的悬沙浓度值准确程度,就需要100个剖面的平均值。文件中的数据可能利用AQUAtalk 软件设置,已把多个剖面数据进行了平均,不过,在利用其估测悬沙浓度时,再进行进一步的平均处理也是首选,其平均通过软件选项工具“Averaging”.

可以观测潮滩近底边界层变化:

可在走航观测:可设置走航时间:

6.3 泥沙分布

当按下“Sediment”按钮,就创建了粒径描述窗口,从而,就建立了一个有关沉积物粒径变化的参数特征。

粒径分布是用粒径大小来描述,而不是用沉积学家常用的体积(Valume)或重量(mass weighted)来描述; 要设置最小和最大粒径及分布(distribution)的相对标准差(the relative standard deviation)。

以上参数主要是用来利用多频方法(multiple frequency method)计算不同水层范围的悬沙平均粒径大小。

如果是直接校准方法就要用到现场悬沙水样的平均粒径,粒径的特征参数也可用于校准及建立模型。

6.4 直接校准

直接校准不需要校准参数Kt(the Calibration coefficients)来校准不同频率的传感器。但需要现场取水样所得的悬沙浓度和粒径信息,其假定条件是,在数据采集过程中,其悬沙粒径是均一恒定的。当使用Direction Calibration 按钮,每一个工作频率的传感器就按给定的条件进行计算与显示。

6.5 多频

多频(Mult-Frequency)观测应用方法:通过观测不同频率对悬沙颗粒散射强度的比率,来计算悬沙平均粒径和浓度。校准参数Kt(the Calibration Coefficients)是要确定。这一数据的确定主要根据已知的室内实验标定槽内的悬沙浓度和相关校准参数。

每一个频率的传感器校准系数必须输入到标定槽的校准模型中。与直接校准一样,也需要输入相关沉积物粒径分布信息,这一部分不需要输入平均粒径信息,而是利用给定工具箱(edit boxes),输入最大和最小粒径,再根据相关的运算法则(algorithm)计算一系列的平均粒径。利用相对标准差(the relative standard deviation)和粒径大小与平均粒径的分布,每一个平均粒径的分布就可以计算出来的。如果使用者希望手工输入粒径,则可以工具栏中输入最大和最小粒径。

要计算悬沙浓度和平均粒径,并在“SSC Profilers”中显示数据与图像,至少需要两个不同频率传感器同步数据。这一多频方法,可以产生一个SSC和粒径剖面。这与直接方法结果有所不同,其方法是每一传感器数据(声强信号)就产生一个剖面。

这种多频方法,计算每一层悬沙粒径的大小和浓度值,同时,每一层计算的结果,又是计算下一层声强信号衰减的根据。这一迭代过程,在悬沙浓度较高时,可能导致计算结果产生较大误差,所以在阐述计算结果时,应该引起注意。

注:本操作手册部分图片来源于英文原版说明书。





文字整理:大江 小海

推送编辑:大江 小海

联系方式:hhqy2019@163.com





071bb03e4c8be8d365eca66c4e398c4f.jpeg

扫二维码|关注我们


江海智绘

操作说明在不断完善中,欢迎多提宝贵意见和使用反馈!

本手册只是技术交流,不用作商业用途!

回复

举报 使用道具

相关帖子

全部回帖
暂无回帖,快来参与回复吧
懒得打字?点击右侧快捷回复 【吾爱海洋论坛发文有奖】
您需要登录后才可以回帖 登录 | 立即注册
王方
活跃在2026-4-10
快速回复 返回顶部 返回列表