收藏本站 劰载中...网站公告 | 吾爱海洋论坛交流QQ群:835383472

ADCP测量方法手册翻译连载(六) :ADCP的布放与安装

[复制链接]

58bcbbf479bdaa4849b037ed27172028.jpeg

6 U% V( @" ]% \- m

四、仪器与准备

(五)辅助设备

设备的布放与安装

测量的现场各不相同,需要选择最佳的ADCP布放方式。现场考虑的因素包括流速、表层波浪这样的水力特性,以及拖放方式如船用斜坡、桥梁或缆道。三种常见的ADCP安装方式为人工船、拖曳船(三体船)和遥控船。

人工船

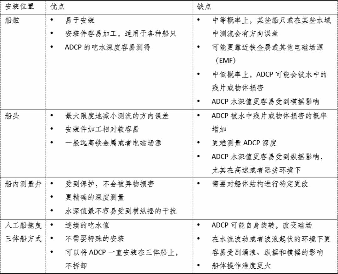
ADCP可以安装在人工船的两侧、船头附近或人工船测量井内。可参考表6查看人工船的优势和劣势。为了使ADCP罗经误差最小化,ADCP不要安装在任何含铁金属或有强磁场源的物体附近,如发电机、电池、发动机。经验法则指出,ADCP不能安装在距离铁金属物体小于该物体尺寸的地方。这是一般法则,但是不同金属会引起不同的磁场变化,即使是不锈钢,也因为钢材料中含有铁而引起大量的变化。

表6 人工船安装ADCP的优点和缺点

63b163df5f982ff4dc8617f2ff96f914.png

ADCP可以通过安装件安装在人工船上,或者安装在人工船拖拽的三体船上。ADCP不应安装在受螺旋桨推进或者尾流影响的位置,除非船的尾流和潜在推动影响最小,比如使用皮艇、拖拽三体船方式。

人工船安装ADCP应严格遵循以下几点:

  • ADCP换能器应安装于不受船体影响的位置,周围无遮挡;

  • 将ADCP安装在固定的垂直位置,使换能器始终浸没在水中,同时尽量减少换能器下方的气泡;

  • 允许用户轻松调节ADCP安装深度;

  • 在不改变ADCP方向的情况下,足够牢固并承受由水流和船速引起的水力;

  • 安装件需要由非铁金属材料组成(包括所有的螺母、螺钉、和垫圈;使用磁铁方法来检查铁金属);

  • 可以调节来适应船体的纵摇横摇;

  • 需要一条安全缆绳,当ADCP安装件出现意外时可以进行保护。

    - ^: m! S* v8 ~' H. G' t2 W- \

人工船拖曳三体船应遵循以下几点:

  • ADCP换能器应安装于不受船体影响的位置,周围无遮挡;

  • 三体船处于不会被人工船改变水体表层流场的位置;

  • 最大限度地减小三体船的旋转对人工船的影响,从而使三体船与人工船一起旋转,不分开。


    % S" [7 F) I2 O

有关各种ADCP安装的照片,请查阅USGS公开文件报告01-10(Simpson, 2002, p.58-69),或者访问USGS水声学网站。

拖曳船(三体船)

三体船为小型船(长度通常小于2米),可通过绳子或系缆连接,可从桥上、人工船、固定缆道、或者河边临时架起的缆道上布放。三体船安装ADCP的要求需要满足上一节提到的条件。三体船需要有防水的密封舱来放置电源和无线电电台。另外一台岸上的无线电电台帮助ADCP与计算机通讯,无需电缆连接。电台通过数据采集软件与ADCP通信。电台要求坚固、防水,需要有足够的数据传输能力满足ADCP的最大数据传输。Rehmel和其他人(2002)对三体船从项目研究演变成商业化产品的过程进行了描述。

StreamPro ADCP专门配有一款三体船。标准的StreamPro三体船有两种安装换能器的方式。船内安装为推荐的方式,可以减少拖拉强度,减少纵摇的影响。另一种是在扩展位置安装,可用于非常浅的水域,因为它允许较小的换能器吃水,但模型模拟表明可能会增加流动干扰。当换能器安装在扩展位置的时候,船航行地要非常平稳,几乎没有纵摇和横摇,以便在换能器处于伸展位置时利用较小的吃水,否则换能器就有可能露出水面。标准的StreamPro船有一根结实的拖拽缆,可以在各个角度安装。如果船的前部抬起向上,拖拽缆角度可以设定的大一些,可以减少船的纵摇。但StreamPro标准船在高流速区域(>0.91米/秒)的时候,必须小心设置拖缆的角度,否则可能会引起翻船,或者船没入水下。拖缆于水表的角度越大,船没入水下的概率越大。如果三体船已经开始没入水下了,那么最好的方法是尽量放出更多的拖缆。如果拉紧拖缆会使船以更快的速度下潜。有关其他品牌的ADCP三体船,包括用于流速大于1.5米/秒的三体船,可以从ADCP厂家或者第三方购买。

1d37d965342ff2ad169f71348dc25c6b.png

图5 用于流量测量的各种拖拽船

拖曳三体船已成为常见的测量方法(图5)。当使用三体船测量时,需要考虑一些事项。三体船可以在多种场合下使用,但为了方便起见,主要是在桥的下游端使用。在高速水流的情况下,桥墩会引起大量湍流,尤其是有大量碎片物体在桥墩沉积并且桥墩斜对水流时。通过释放拖缆,增大三体船与桥的距离可以减少因桥墩引起的湍流影响,但是通过长拖缆来控制船的难度较大。需要特别注意截面,应尽量减小大型涡流对测量的影响。桥下游段测流也可以通过岸边架设的缆道,或者岸边两侧的工作人员来回拖拉缆绳来完成。岸边架设的缆道可能非常简单,只包括缆绳和滑轮(图6)。有的是用手动曲柄或机动装置驱动的固定缆道,可以在河流上来回拖拽测量船(图7)。2004年,市面上推出了用于缆道的遥控巡测船(Oberg and others, 2005)。这些巡测船可以从一个水文测量站转移到另一个,一旦安装在缆道上,就可以拖拽船只并以用户控制的速度来回驱动船。涉水拖拽三体船虽然已被应用,但应尽量避免。当要涉水拖拽船只的时候,应注意以下几点:

1、与传统的固定的岸边架设缆道相比,涉水拖曳的船体航行并不顺畅,而且会偶发更多的纵摇横摇运动;

2、如果河流中的工作人员离船太近,会干扰到声学波束;

3、如果河流中的工作人员离船太近或向上游移动,可能会改变ADCP测得的水流数据;

因此,建议用临时岸边架设的缆道代替涉水拖拽测量船。

f41ab75c5a0e7b8c4a3bd70dd4851430.png

图6 临时岸边架设的缆道拖拽三体船

当流速很低的时候(<0.15米/秒),控制拖拽船的难度很大。而且失控感会因为风而加剧,船会吹到非指定方向。可将锚(图8)置于船后侧来改善船的操纵性,从而增加水流的影响及其对系绳的拉力。要确保锚在船尾足够远的位置,不会影响水流和速度测量。船速保持足够快且平稳,使船始终在一个方向航行,防止船来回徘徊。

当流速很快(>0.15米/秒),或者在高桥上拖动船的时候,三体船船头翘起的情况并不少见,这是由快速水流下增加的拖缆垂直拉力、船体动力学以及船上的连接件角度设置不正确造成的。拖缆和船体的连接件设计既可以是固定的,也可以是灵活可调的。较大的纵摇角度会导致深度测量的误差,应尽可能减少。在拖缆牵引船只的位置附近增加一个测深锤可以减小纵摇角度。另外,增加拖缆的长度也可以减小纵摇角度。根据船的设计不同,有的船在有表面波的水域中高速航行时会潜入水下,这会导致设备的损坏且对操作者造成危险。如果拖拽船开始潜水,最好的措施是尽可能地放出更多的拖缆。如果拉紧开始潜入水下的高速运动的拖船,会导致拖船更快地潜入水下。所以,非常重要的一点是应确保拖船适合现场情况。

尽管使用拖拽船可以减少水文工作者的水上工作时间,以及桥测时配套的设备数量,但是需要遵守一些重要的安全准则。拖缆应该在水面可见,尽量减少与航行船只的碰撞。在拖缆上插上橙色的塑料旗可以提高其可见度。操作者应该快速释放拖缆避免拖曳船被碎片纠缠或与航行船只相撞。请勿将拖缆缠在自己的手上来控制拖船,不要在脚下或身后留有多余的拖缆,不要将拖缆的末端系在自己的身上。务必戴上手套,并始终保持您和船之间的距离。应遵循标准的安全操作、特定区域的交通安全设计和当地公路交通法。

由于系统组件故障,可能导致拖船失去控制。比如,拖缆或拖缆连接点可能会断开,ADCP操作者应在拖缆和船体间设置多余的连接点,并制定应急计划,以便在发生船只失去控制时取回船只。例如,携带一艘小型的人工船,可以快速安全地下水并尽快找回拖船(Oberg and others, 2005)。在ADCP和船只上应该印有联系方式,便于找回丢失的ADCP和船只。当找回ADCP的方法无法实施,比如处于高流速的洪水区域或不安全的河流上,可以通过在ADCP上安装GPS定位装置来寻找。

79a30b285646d5bab19ac98877346d9c.png

(A)

3ce481af8c41f7832a7f214fb14dc98a.jpeg

(B)

图7 (A)人工固定缆道(B)便携式马达驱动的固定缆道,用于布放装有ADCP的三体船

28b52f600bd728c1d01c3771112e0bec.png

图8 使用风向袋来当海锚使用

遥控船

当人工船或三体船不可行时,可使用遥控船进行测量。遥控船与人工船相似(但体积更小),含有独立的马达和可以巡测河流的遥控系统。与拖拽船不同,遥控船没有绳索的限制。尽管遥控船有失控的概率从而增加设备丢失的风险,但它可以在没有船坡道的情况下布放,并能在没有桥墩影响的区域(例如,桥上游)或没有桥梁或索道的地方收集数据。目前(2013)遥控船已经实现了商用(图9)。遥控船ADCP的安装架应符合之前列出的人工船安装要求。特别需要关注的是,遥控船的马达和电池对遥控船罗经存在潜在的影响。如果船只设计不当,来自电子马达和电池的磁干扰可能会很大。遥控船还应包含能够容纳电源、无线电台和控制电台的水密舱。无线电台用于遥控船和现场电脑的数据传输,无线电台应该具有在三体船布放章节描述的所有功能。

有关人工船航行速度和航行方法的建议也同样适用于遥控船。选择遥控船的依据要参考现场的测量情况。操作者需要大量练习正确地操作遥控船。在高流速的情况下布放,操作者应该熟悉遥控船的操作。船体和遥控电台的定期保养对保持设备性能来说非常重要。

对于遥控船,可能会因为系统组件故障而失去对船的控制。与之前谈论拖拽船章节一样,运用遥控船装载ADCP的操作者应该有应急方案来找回丢失的设备。

a77cb0fd0a968086d290249c19b55176.png

图9 商用遥控船示例

6 T. B' k6 X) l/ Z5 @4 i9 j

% ^* q1 x3 H( g  v+ z' H
回复

举报 使用道具

相关帖子

全部回帖
暂无回帖,快来参与回复吧
懒得打字?点击右侧快捷回复 【吾爱海洋论坛发文有奖】
您需要登录后才可以回帖 登录 | 立即注册
送快递的毛哥
活跃在2024-1-25
快速回复 返回顶部 返回列表